
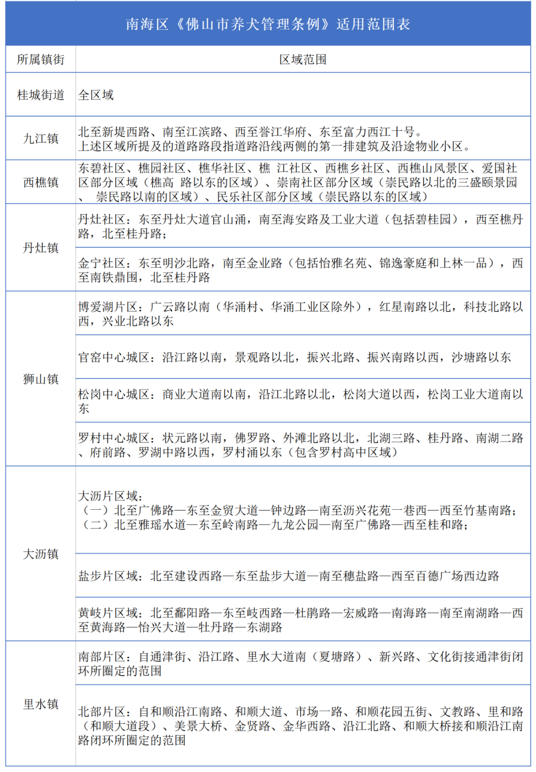
日前,南海区配套公布《南海区养犬管理城市市区范围》,对区内七个镇街的多个片区养犬管理城市市区范围进行明晰划分。
桂城街道:全区域
信息拓展
城市市区范围内禁止饲养烈性犬
根据《佛山市养犬管理条例》规定,城市市区范围内禁止饲养烈性犬,盲人饲养的导盲犬、肢体重残人士饲养的扶助犬除外。全市烈性犬犬种共27种,具体如下:
除受规管犬种外,城市市区范围内携带犬只外出要注意
●携带已免疫证明或者为犬只佩戴相应犬牌;
●用长度两米以下的犬绳牵领并佩戴口嚼或者嘴套等防护器具,或者装入笼内;
●有效制止犬只攻击行为;
●避让行人尤其是老年人、残疾人、孕妇和儿童;
●应当由完全民事行为能力人牵领或者携带犬只;
●在人多拥挤场合和电梯内应当怀抱犬只或者收紧犬绳,贴身携带犬只;
●即时清除犬只排泄的粪便。





