
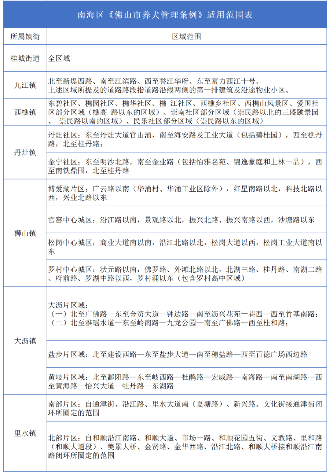
南海区《佛山市养犬管理条例》适用范围表
西樵镇禁养烈性犬范围:
东碧社区、樵园社区、樵华社区、樵 江社区、西樵乡社区、西樵山风景区、爱国社区部分区域(樵高 路以东的区域)、崇南社区部分区域(崇民路以北的三盛颐景园、 崇民路以南的区域)、民乐社区部分区域(崇民路以东的区域)。
范围参考图:
信息拓展
除受规管犬种外,城市市区范围内携带犬只外出要注意
●携带已免疫证明或者为犬只佩戴相应犬牌;
●用长度两米以下的犬绳牵领并佩戴口嚼或者嘴套等防护器具,或者装入笼内;
●有效制止犬只攻击行为;
●避让行人尤其是老年人、残疾人、孕妇和儿童;
●应当由完全民事行为能力人牵领或者携带犬只;
●在人多拥挤场合和电梯内应当怀抱犬只或者收紧犬绳,贴身携带犬只;
●即时清除犬只排泄的粪便。





