
2022年肥东县义务教育招生入学统一咨询和投诉电话:
基础教育科电话:67711156;
职成教办电话:67730037;
纪检监察室电话:67730119。
报名条件
小学入学年龄原则上要求截至 2022 年 8 月 31 日年满 6周岁,在学校有空余学位的情况下,可以适当放宽,但截至2022 年 12 月 31 日须年满 6 周岁。小学毕业生原则上回户籍所在地升入初中。适龄儿童少年因身体状况需要延缓入学的,其父母(双方或一方)或者其他法定监护人应当提出申请,由当地乡镇(街道)人民政府或者县教体局批准。
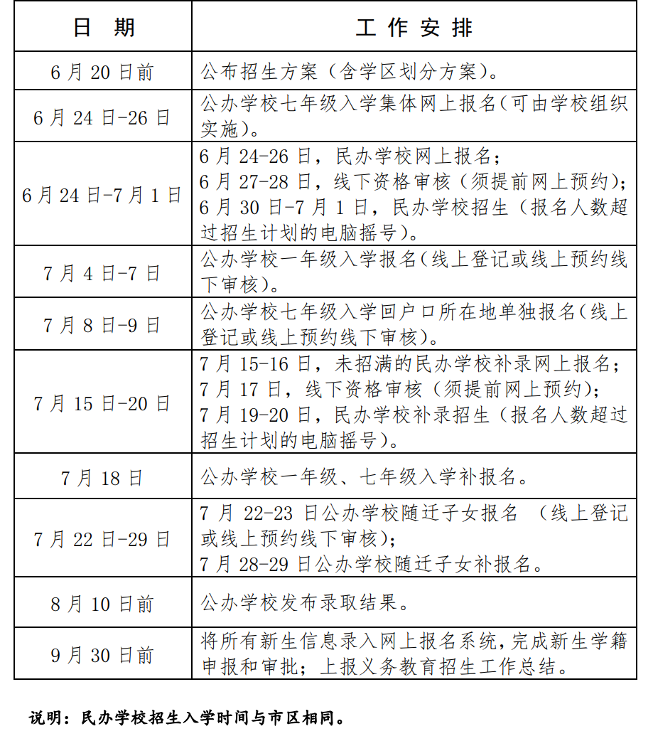
肥东县 2022 年义务教育招生入学时间安排表





