
肥东随迁子女怎样入学?
在我县经商、办企业或务工的随迁子女入学,需提供父母(双方或一方)或其他法定监护人居住证(截至2022年8月31日居住证满半年)、经商办企业营业执照或合法的劳动合同,以及户口簿、身份证等材料,到居住证所在学区(学校)报名或由县教体局统筹安排入学。
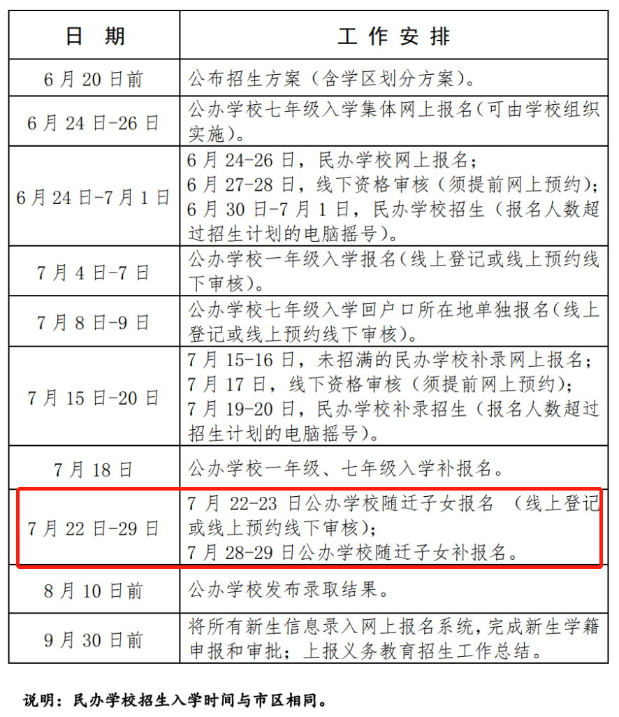
肥东县2022年义务教育招生入学时间安排表
学区内成套住房入学年限政策如何执行?
自2021年秋季入学起,我县城区公办学校招生入学实行“同一套住房,6年内只能享有学区内小学1个学位,3年内只能享有学区内初中1个学位,多胞胎、二孩(多孩)等符合法律法规规定情形的除外”政策。
学校对当年入学的适龄儿童少年(含起始年级入学和其他年级转入学生)的学区内成套住房信息进行登记,作为当年及以后适龄儿童少年入学比对依据。凡是已经登记入库的成套住房,小学6年内、初中3年内不能再作为其他住户适龄儿童少年的入学依据。





