
6月24—26日,肥东县2022年义务教育阶段学校招生开始报名啦
填报尚真中学,具体报名有哪些须知呢?以下关键信息大家需注意!
招生计划
尚真教育严格执行招生计划,实行网上报名,2022年七年级招收400人(尚真实验中学300人,义和尚真学校100人),计划开设4—6个小班,每班约36人;4—6个标准班,每班约48人。
如有疑问,可电话咨询我校招生办老师或到校咨询。
咨询电话:0551—67701222
招生范围
民办义务教育学校在学校所在县(市)、区范围内招生。
报名条件
满足以下任意一项即可网上填报我校。
1.户籍。适龄小学毕业生具有肥东县户籍。
2.房产。适龄小学毕业生的父母或其他法定监护人的独立产权房产在肥东。
3.居住证。适龄小学毕业生父母或其他法定监护人具有在肥东的居住证,且有经商办企业营业执照或合法的劳动合同。
4.学籍。在我县实际就读且具有肥东县的小学学籍。
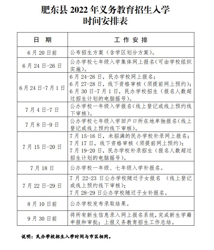
报名时间
报名登记
1.网上报名。6月24—26日,可通过网上报名系统填报“肥东尚真实验中学”,符合报名条件的显示报名成功,无需再进行线下资格审核。
2.线下报名。不具备网上报名条件或网上报名不成功的同学,在网上报名系统登记并预约线下审核时间。按照系统提示,携带相关材料到县教体局指定地点进行报名资格审核。
录取方式
1.直接录取。报名人数小于或等于我校招生计划数,直接录取。
2.摇号录取。报名人数超过我校招生计划数,通过网上报名系统实施摇号录取。未被录取的,仍可就读公办学校。
特别提醒
如您对网上报名有不清楚之处,可电话咨询我校招生办老师或到校咨询,在老师指导下进行报名。
咨询电话:0551—67701222





