
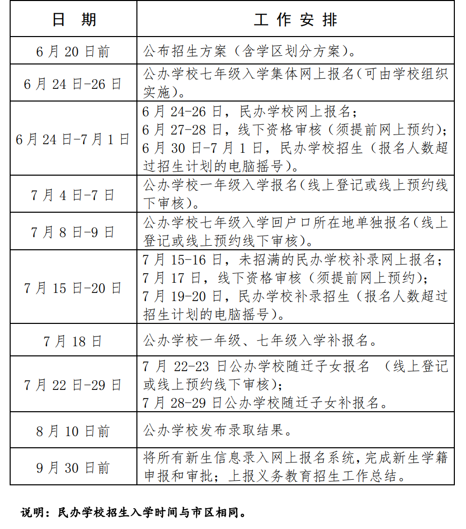
肥东县 2022 年义务教育招生入学时间安排表
招生入学内容
(一)公办学校招生。
1.招生时间。公办学校招生时间从 6 月下旬开始。
2.招生方式。公办义务教育学校可通过“合肥市义务教育阶段招生入学报名登记系统”,采取“线上登记录取,或线上预约、线下审核录取”的方式招生。在规定时间内,适龄儿童少年父母或其他法定监护人通过网上报名系统进行登记或预约,根据系统提示,携带相关材料分批错峰到县教体局指定地点进行报名资格审核。无法在网上登记或预约的,可直接到学校进行线下审核并线上登记。已在小学毕业学校集体 报名的七年级入学学生,无需网上登记,由招生学校审核通过后录入网上报名系统并及时通知学生家长。
3.推行城区学区内成套住房入学年限政策。城区逐步实行 “同一套住房,6 年内只能享有学区内小学 1 个学位,3年内只能享有学区内初中 1 个学位,多胞胎、二孩(多孩)等符合法律法规规定情形的除外”政策。
(二)民办学校招生。
1.招生时间。从 6 月下旬开始,与公办学校同步进行。
2.招生方式。民办学校统一通过“合肥市义务教育阶段招生入学报名登记系统”,采取“线上报名、摇号录取”的方式实行网上报名、录取。报名人数小于或等于招生计划数的民办学校,直接录取,剩余的招生计划可组织一次在县域范围内补录(仍实行网上报名录取)。报名人数超过招生计划数的,通过县教体局统一或认定的系统实施电脑摇号,邀请纪检监察机关现场监督或公证机构现场公证,学校不得自行选择性录取。民办一贯制学校七年级招生可根据家长意愿,采取直升的方式确认录取,直升人数未达到或超过招生计划数的,按上述民办学校招生要求执行。





