
很多朋友在入手漫步者R201T12一段时间说明书要不丢了,要不坏了,小编就在网上整理了多方资料,给大家带来漫步者R201T12桌面音响的使用说明书。
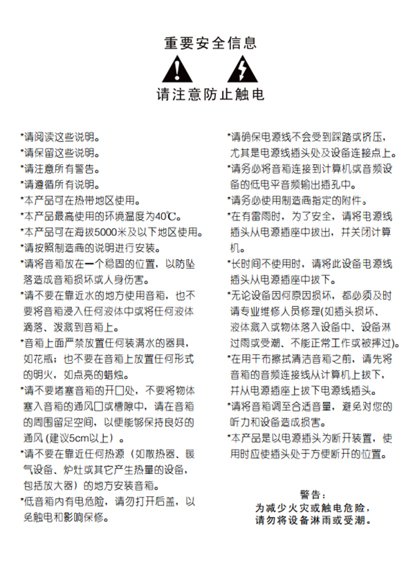
漫步者R201T12桌面音响的产品使用说明书









以上是小编带来的漫步者R201T12产品使用说明书,更多精彩资讯请关注(www.znj.com)!
数码科技2022-04-21 14:28:48未知

很多朋友在入手漫步者R201T12一段时间说明书要不丢了,要不坏了,小编就在网上整理了多方资料,给大家带来漫步者R201T12桌面音响的使用说明书。









以上是小编带来的漫步者R201T12产品使用说明书,更多精彩资讯请关注(www.znj.com)!