
华为荣耀路由器虽然不像其他大型智能产品一样带有全程人工智能语音提示,但是用户却可以通过它的指示灯颜色和闪烁频率来了解路由器正处于什么状态。所以小编将这款路由器的各种指示灯状态代表的含义做了个汇总,快来看看吧!
荣耀路由指示灯状态及其含义
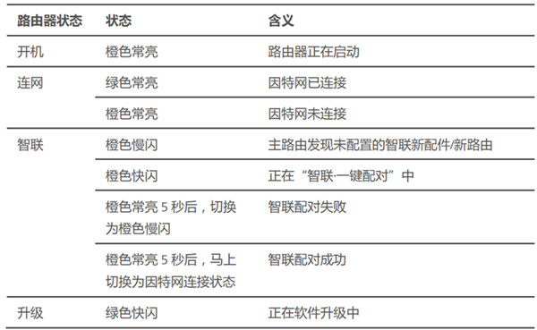
一、路由器状态:开机
指示灯状态:橙色常亮,表示路由器正在启动。
二、路由器状态:联网
指示灯状态:绿色常亮,表示因特网(网络)已连接;
指示灯状态:橙色常亮,表示因特网(网络)未连接或者连接失败。
三、路由器状态:智联
指示灯状态:橙色慢闪,表示路由器发现可配对的新的居产品(支持智联,如:荣耀盒子等)。
指示灯状态:橙色快闪,表示路由器正在智联配对中。
指示灯状态:橙色快闪后马上切换为因特网连接智联配对成功状态(如:绿色常亮),表示智能配对成功。
指示灯状态:橙色常亮5秒,然后变为橙色慢闪,表示智联配对失败。
四、路由器状态:升级
指示灯状态:绿色快闪,表示路由器正在软件升级中。
[荣耀路由怎么备份手机照片]
[荣耀路由的接口和按钮有什么作用]





