
在华为mate30pro凭借出色的影像实力甚至让一些小伙伴放弃苹果阵营,改投安卓阵营。而我们知道苹果的系统和安卓系统是不同的。那华为mate30pro开启免打扰后电话有提示音吗?
华为mate30pro开启免打扰后电话有提示音吗?
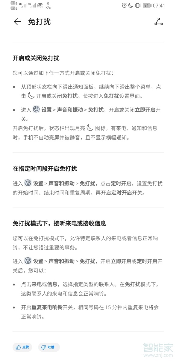
没有。华为mate30pro开启免打扰模式后,手机来电和信息提醒静音,闹钟除外,也不会显示横幅通知,状态栏会出现月亮图标。
系统免打扰只对系统来电和信息起作用的,应用免打扰的话需要你去相应的第三方应用进行设置的。紧急电话怎么打过来的话您可以在免打扰模式下,允许特定联系人的来电或者信息正常响铃,不让您错过重要的事务。进入设置 > 声音和振动 > 免打扰,开启立即开启或定时开启开关后,您可以:点击来电或信息,选择指定类型的联系人。在免打扰模式下,这类联系人的来电和信息会正常响铃。开启重复来电响铃开关,相同号码在 15 分钟内重复来电将会正常响铃。
本文以华为mate30pro为例适用于





