

近日有关于河北安新一人与外包装阳性进口带鱼有接触的问题受到了很多网友们的关注,大多数网友都想要知道河北安新一人与外包装阳性进口带鱼有接触的具体情况,那么关于到河北安新一人与外包装阳性进口带鱼有接触的相关信息,小编也是在网上进行了一系列的信息,那么接下来就由小编来给大家分享下小编所收集到与河北安新一人与外包装阳性进口带鱼有接触相关的信息吧(以下内容来自于网络非小编所写,如有侵权请与站长联系删除)
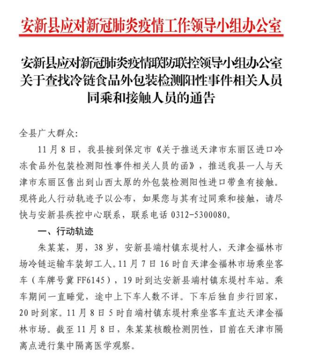
据河北安新县卫生和计划生育局微信公众号消息,11月8日,安新县接到保定市《关于推送天津市东丽区进口冷冻食品外包装检测阳性事件相关人员的函》,推送安新县一人与天津市东丽区售出到山西太原的外包装检测阳性进口带鱼有接触。11月9日,安新县官方公布此人行动轨迹。





