
交通事故全责赔偿标准即下表(交通事故赔偿项目表),全责就是赔偿相应金额的全部(100%)。交通事故是根据公安机关交通管理部门出具的《交通事故责任认定书》中的责任划分,再按照国家规定的交通事故赔偿标准来进行赔偿的。未造成人员受伤的一般需要责任方赔偿修车费、误工费;有人员受伤的需要额外赔偿医药费、住院费、伙食费、住宿费、交通补偿费等。
2020交通事故赔偿明细一览表





医药费计算公式:
医疗机构出具的医药费、治疗费等收款凭证所载费用之和
误工费计算公式:
A类:受害人有固定收入按实际减少的收入计算赔偿
B类:受害人无固定收入(受害人能举证证明其最近三年平均年收入)
公式=最近三年平均年收入X(元/年)×误工期限(天)÷365(天)
C类:受害人无固定收入(受害人不能举证证明其最近三年平均年收入)
公式=受诉法院所在地相同或相近行业上一年度职工年平均工资X(元/年)×误工期限(天) ÷365(天)
护理费计算公式:
1、护理人员有收入(参照误工费的规定计算)
① 护理人员有固定收入:按实际减少的收入计算赔偿
② 护理人员无固定收入:最近三年平均年收入X(元/年)×误工期限(天)÷365(天)
2、护理人员无收入或雇佣护工
当地护工从事同等级别护理的劳务报酬(元/天)×护理期限(天)。
※护理期限:
① 护理至受害人恢复自理能力为止;
② 因伤致残不能恢复的,护理期限结合受害人年龄、健康状况等确定合理期限,最长不超过二十年。
交通费计算公式:
正式票据所载实际交通费用之和。(包括受害人及其必要的陪护人员因就医或转院治疗实际发生的交通费用,票据所载事项应与就医地点、时间、人数、次数相吻合)
住院伙食补助费计算公式:
1、可以参照当地国家机关一般工作人员的出差伙食补助标准予以确定;
2、受害人确有必要到外地治疗,因客观原因不能住院,此时住院伙食补助费还包括受害人及其陪护人员实际发生的住宿费和伙食费。
丧葬费计算公式:
受诉法院所在地上一年度职工月平均工资(元/月)×6(月)
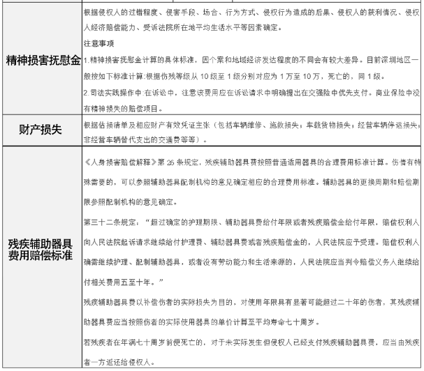
残疾赔偿金
残疾赔偿金根据受害人丧失劳动能力或伤残等级确定;因伤残未导致实际收入减少对残疾赔偿金作适当调整。
计算公式:
受害人为城镇居民(或农村居民符合按照城镇居民索赔条件)≤60周岁:受诉法院所在地上一年度城镇居民人均可支配收入X(元/年)×20(年)×伤残赔偿系数;
60-75周岁:
受诉法院所在地上一年度城镇居民人均可支配收入X(元/年)×{20-(实际年龄-60)}年×伤残赔偿系数;≥75周岁:受诉法院所在地上一年度城镇居民人均可支配收入X(元/年)×5(年)×伤残赔偿系数;受害人为农村居民≤60周岁:
受诉法院所在地上一年度农村居民人均纯收入X(元/年)×20(年)×伤残赔偿系数。
60-75周岁:
受诉法院所在地上一年度农村居民人均纯收入X(元/年)×{20-(实际年龄-60)}年×伤残赔偿系数。
≥75周岁:
受诉法院所在地上一年度农村居民人均纯收入X(元/年)×5(年)×伤残赔偿系数。





