
手机版WPS Office怎么查找关键字?当我们需要查找文件内的某个关键字,该怎么在文件内找到该关键字呢,手机版WPS Office怎么查找关键字,手机版WPS Office怎么查找文档内容,下面就和小编一起来看看吧!
1、打开WPS Office手机版,登录账号或者使用第三方账号登录之后,在最近文件记录或者打开需要查找内容的文件;
2、以文档为例,进入文档内之后,点击左下角的【工具】,就是查看更多功能;
3、找到【查找】功能;
4、在上方输入需要查找的关键字,点击键盘上的回车键或者输入框右侧的搜索按钮,搜索文档内的内容;
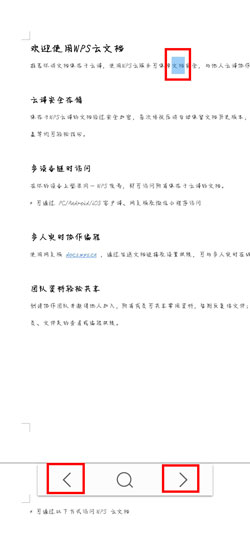
5、进入搜索页面后,可以在文档内看到查找到的内容,点击下方的左右键,查看上一个、下一个搜索结果,点击中间搜索可以重新搜索关键字,如果需要退出搜索,可以点击导航键的返回键退出;
以上就是手机版WPS Office怎么查找关键字的全部内容了,希望以上内容对您有所帮助!
