2024阳江惠民保特定高额药品理赔需要什么材料

社会热点2023-11-14 20:56:58未知

2024阳江惠民保特定高额药品理赔需要什么材料

  阳江惠民保特定高额药品理赔材料:

  ① 被保险人身份证件

  (若被保险人是未成年人,需同时提供监护人身份证件、关系证明)

  ② 住院病历/出院小结、经二级及以上医院的专科医生诊断证明书和处方

  (住院病历含病案首页、入院记录、出院小结、影像检查报告等)

  ③ 病理诊断报告

  ④ 免疫组化/基因检测报告

  ⑤ 药品发票、费用清单

  ⑥ 被保险人/受益人银行账号

  ⑦ 中国人民财产保险股份有限公司阳江市分公司认为有必要的确认保险事故性质的其他材料

  附:

  线下服务网点表

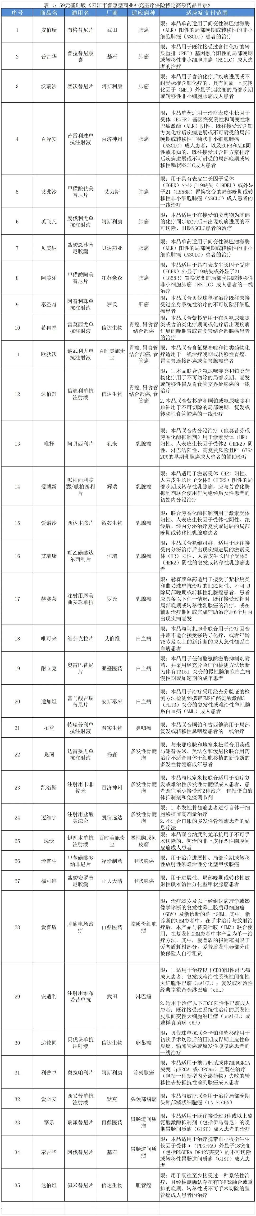
  特药目录

本文标签: 被保险人  病历  小结  阳江市  惠民  

相关推荐

猜你喜欢

大家正在看