
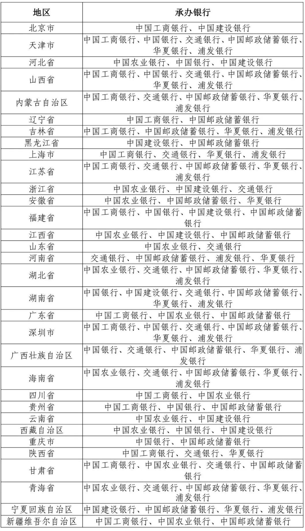
一、预约承办银行:中国工商银行、中国农业银行、中国银行、中国建设银行、交通银行、中国邮政储蓄银行、华夏银行、浦发银行
二、预约时间:2022年1月7日至1月9日
三、预约兑换限额:每人预约、兑换限额为20枚。
四、预约核实期:2022年1月12日至1月13日
五、兑换日期:2022年1月14日至1月20日
中国金币集团有限公司是我国唯一经营贵金属纪念币的专业公司。贵金属纪念币项目的销售渠道都会在中国金币网(www.chngc.net/qd)公布。
目前,普通纪念币是通过预约承办银行来进行预约和兑换的。具体预约和兑换细则以中国人民银行公告为准。






