
当前,梅州市重点人群核酸采样人数比较多,加上春节临近,外市来(返)梅人员持续增多,市民核酸检测需求较大。为方便市民就近进行核酸检测,梅州市各地都设置了24小时运转的核酸检测采样点。
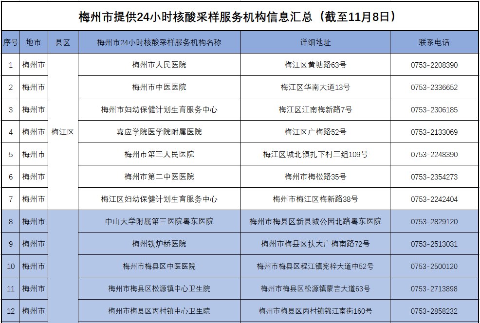
梅州24小时核酸采样服务机构
请市外来(返)梅人员主动进行核酸检测并注意以下事项:
1、48小时内接种了新冠疫苗者不能采样;
2、排队等候时不能扎堆,保持“1米距”;
3、前一位采样的人未戴好口罩前,后面排队者不能上前;
4、不能用手接触医护人员操作台上的物品,更不要把手机、钥匙、身份证等个人随身物品寄放在台面上;
5、采样结束后,不能在旁边的垃圾桶吐口水,易引发感染。采样棉签是无菌的,采样后有口水可以直接吞咽;
6、采样结束后应立即回家用肥皂或洗手液按“七步洗手法”进行洗手;
7、建议参检人员提前截图“行程卡”,并在“粤核酸”小程序完善个人信息,生成“大规模核酸检测”和“常规检测”两个专属二维码并截图保存。






