
陵水核酸检测
根据实际工作需要,2022年3月23日1时30分起,暂停陵水县人民医院发热门诊及核酸采样,具体恢复时间待通知。
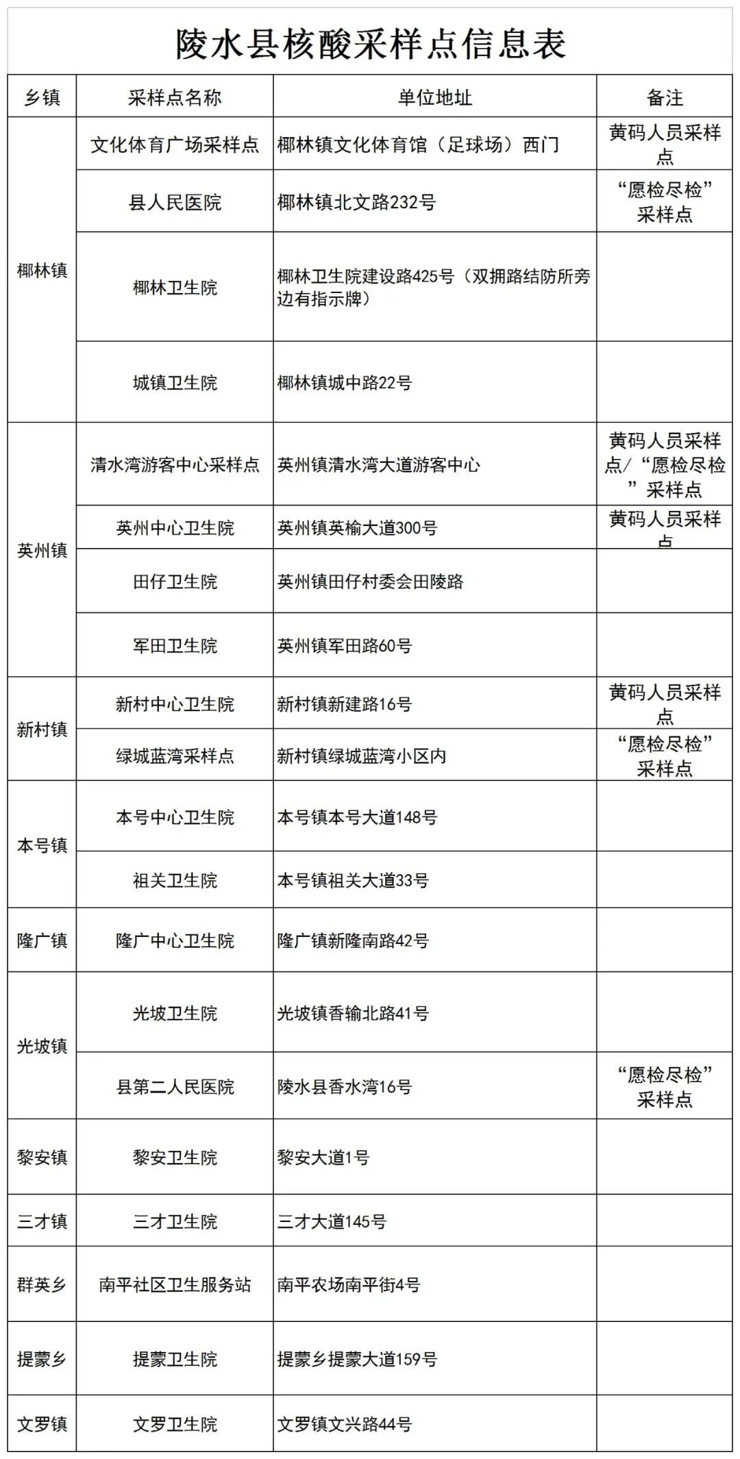
请发热患者到就近发热诊室就诊,“愿检尽检”人员请到英州镇清水湾游客中心采样点、新村镇绿城蓝湾采样点及第二人民医院进行核酸采样,给您带来不便敬请谅解。
陵水黎族自治县第二人民医院
地址:海南省陵水黎族自治县光坡镇香水湾大道16号
工作时间:8:00~18:00
联系电话:0898-32316120
注意事项
一、采样前
1.携带身份证,提前打开健康码。
2.采样前2小时尽量避免进食,不应吸烟、饮酒、嚼口香糖等,以免频繁吞咽影响咽喉部病毒富集,影响检测结果。
3.全程正确佩戴口罩,只有在口咽拭子采样时才能取下口罩(采样完毕立即戴好),可准备一个备用口罩,方便污染后随时更换。
4.听从安排排队采集,保持一米距离,不拥挤,不交谈。
二、采样中
1.采集口咽拭子时,请头稍后仰,张口发出“啊”音;采样过程中可能会出现刺激性干咳、恶心、呕吐等症状,请尽量放松、深呼吸。
2.现场采样过程中,请注意手部卫生,不要用手触碰采样台、医务人员防护服等,避免污染。
三、采样后
1.采样完后请立即洗手或用免洗手酒精擦拭双手,如需换备用口罩,请将废弃口罩扔进指定医疗垃圾桶。
2.采样完后请立即离开采样地点,不要在采样地点周围吐痰、呕吐、逗留。






