
图源:云浮疾控
2月15日,广州市召开疫情防控新闻发布会,会上通报了今日广州发现2例外地来穗人员确诊新冠肺炎病例(轻型)。
据“彬州发布”消息:2月15日,郴州市报告2例香港返湘人员新冠肺炎确诊病例,现已闭环转运至定点医院进行隔离治疗。经初步判断,2例确诊病例肖某、邓某康于2月14日清早从香港入境,再经广东珠海自驾入郴。
根据满洲里市新冠肺炎疫情防控指挥部官方通报,2022年2月15日,满洲里市发现5例新冠肺炎核酸检测阳性人员。经专家组会诊,均被确定为新冠肺炎确诊病例(轻型)。
云浮疾控提醒
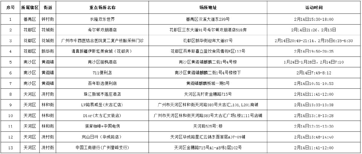
1. 2022年2月14日(含)以来有广州市南沙区、番禺区、天河区、花都区旅居史的来(返)云人员,请立即对照有无下图提及的风险时间段到过的相关重点区域和场所,并马上向所在社区(村)联系报备,同时配合社区(村)和疾控部门要求做好健康管理。
2. 2022年2月14日(含)以来有湖南省郴州市旅居史的来(返)云人员请立即向所在社区报备,并配合当地疫情防控措施。
3.2022年2月1日以来有内蒙古自治区满洲里市旅居史的来(返)云人员请立即向所在社区报备,并配合当地疫情防控措施。
4. 倡导所有春节假期后返云人员主动进行一次核酸检测,并做好14天自我健康监测。
特别提醒:
1.在市外工作、生活的人员,返乡(来云)要提前 3 天通过“云浮防疫”微信小程序报备,抵云后须向目的地村(社区)报到。
2.在云工作、生活的人员,离云返乡过节后,返云要提前 3 天通过“云浮防疫”微信小程序报备,抵云后须向目的地村(社区)和工作单位报到。
3.2022年1月21日起,来云返云人员统一使用“云浮防疫”微信小程序进行报备报到。
再次提醒
下面相应时间途经这些城市的人员请立即主动报备:
2月14日(含)以来途经广东省广州市南沙区、番禺区、天河区、花都区(新增);
2月14日(含)以来途经湖南省郴州市(新增);
2月1日(含)以来途经内蒙古自治区满洲里市(新增);
2月11日(含)以来途经广东省东莞市塘厦镇;
2月7日(含)以来途经辽宁沈阳市;
2月7日(含)以来途经江苏江苏州市;
2月5日(含)以来途经广西南宁市;
2月5日(含)以来途经广东广州市;
1月30日(含)以来途经湖南邵阳市;
1月30日(含)以来途经广东梅州市;
1月30日(含)以来途经广东河源市;
1月30日(含)以来途经广东惠州市;
1月31日(含)以来途经江苏苏州市;
1月29日(含)以来途经云南文山州;
1月28日(含)以来途经河北衡水市;
1月27日(含)以来途经广西百色市;
1月25日(含)以来途经辽宁葫芦岛市;
1月24日(含)以来途经黑龙江齐齐哈尔市;
1月19日(含)以来途经黑龙江黑河市;
1月19日(含)以来途经河北廊坊市;
1月16日(含)以来途经广东深圳市;
1月15日(含)以来途经黑龙江省牡丹江市;
1月11日(含)以来途经北京市海淀区、朝阳区、大兴区(含经济开发区)、西城区、丰台区、房山区;
1月11日(含)以来途经浙江杭州市;
2021年12月25日(含)以来途经天津市。
有以上地区旅居史,或与阳性感染者活动轨迹有交集的来(返)云的市民,请务必第一时间主动向所在社区、工作单位或所住酒店报告,并配合做好医学隔离观察或健康监测等健康管理工作。






