
3月9日,花都区发布《外省口岸入境来花人员做好健康申报的温馨提示》。
当前疫情防控形势严峻复杂,为巩固来之不易的防控成果,保护您和家人朋友以及全区市民群众的身体健康和生命安全,如您从外省口岸入境并计划在完成集中隔离后来(返)花都区,请您及时通过微信“粤省事”小程序完成入粤申报,并第一时间向目的地所在社区居委(村)进行报备,以便防控部门为您提供相关防控指引和健康服务。
➤申报操作指南
一、申报途径
1.长按下图识别或通过微信扫码,进入“粤省事”小程序,选择“入粤申报”。
2.根据您的个人情况,选择所属类别点击进入申报页面。
3.根据指引填写个人基本信息、入粤时间、目的地、健康情况等信息后,提交申报。
二、申报后注意事项
申报完成后,12320专号将会通过智能语音、短信提醒您留意接听后续的12320专号电话,并向您宣传疫情防控政策和知识、告知入粤注意事项和个人防护措施等。
之后目的地基层工作人员将通过12320专号联系您,核实个人申报信息,并根据排查风险等级为您提供健康服务。
如果您漏接了12320电话,请在48小时内回拨12320专号,可联系到拨打您电话的基层工作人员。
疫情防控人人有责,为了您和他人的身体健康和生命安全,请您按照指引做好入粤申报,并配合工作人员完成健康管理措施。感谢您的全力支持和配合!
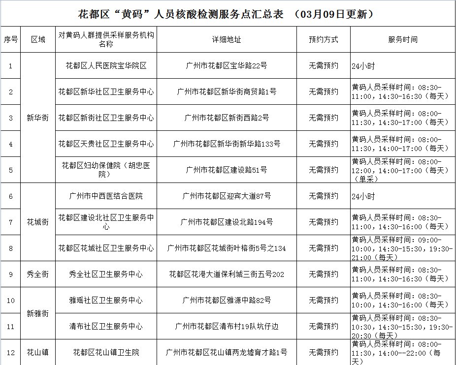
➤花都区黄码人员检测点一览表
➤发热门诊及发热诊室信息表






