
➤北京吉因加核酸检测地址及采样时间【更新时间:2022年1月28日】
*具体可预约时间地点,请以预约界面为准。
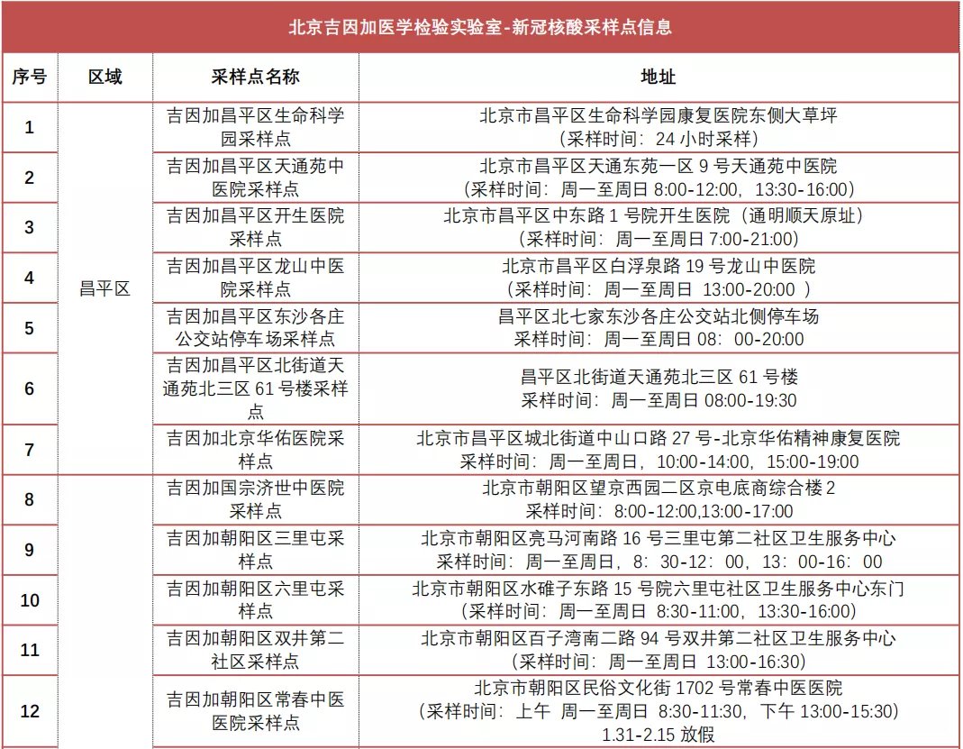
图源为:吉因加在线
➤常见问题解答
1.须携带什么证件到采样点?
成人请务必携带身份证原件(出国用户需另携带护照原件),无身份证儿童可持户口本至现场采样
2.采样后多久可以查到结果?是否同步当地健康码?
采样后24h内可查询结果;检测结果可同步当地健康码
3.如何查询我的报告?是中英文报告吗?
“吉因加健康”公众号—核酸检测—结果查询—输入手机号查询,纸质版可自行打印;我们出具的是中英文双语报告
4.我需要发票,怎么开具呢?
可以自助开票!查询电子报告后可直接点击下面的开票按钮,填写相关信息申请。如有其他疑问,欢迎致电热线:400-6526655或010-86486996






