
到过广州重点场所要做报备吗?
2022年2月15日广州疾控紧急通告:因疫情防控需要,请在下面附件提及的风险时间段到过相关重点区域和场所的人员,立即向所在社区(村)联系报备,并前往就近的核酸检测点进行核酸检测,同时配合社区(村)和疾控部门要求做好健康管理。
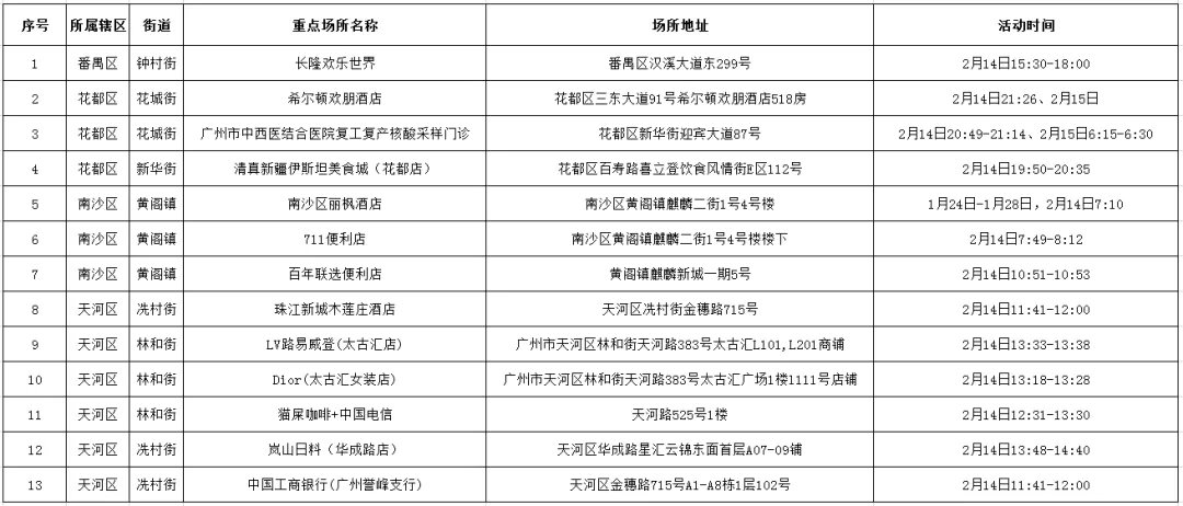
附件:重点场所一览表

(点击图片放大查看)
太古汇:采取临时管控措施
2月15日,广州太古汇物业管理方接广州市政府部门通知,因疫情防控需求,需对太古汇商场采取“暂时封闭,不进不出”的临时管控措施,并对商场内的顾客及工作人员开展核酸检测。请广大市民积极配合,佩戴好口罩,配合现场工作人员管理,有序参加核酸检测,完成采样并登记后方可离开。
广州太古汇物业管理方将保持与政府有关部门的沟通,如有进一步更新,将及时进行通告。请大家不信谣,不传谣,做好个人防护,共同齐心抗疫。
广州市中西医结合医院:停诊
今天上午10:48,广州市中西医结合医院公众号发布公告:接上级通知,因疫情防控需要,我院即刻起暂停门急诊及发热门诊服务,具体恢复时间另行通知。
长隆欢乐世界今日暂时闭园一天
2月15日中午11:36,长隆度假区宣布为配合政府相关工作,长隆欢乐世界将在2022年2月15日暂时关闭一天。对于今日计划入园受影响的游客,可通过原购票渠道免费退改。






