
广州疾控提醒相关人员密切关注个人健康码状况以及手机短信提醒,并且主动做好核酸检测工作,做好自我健康检测,出现发热、咳嗽等不适及时就医。
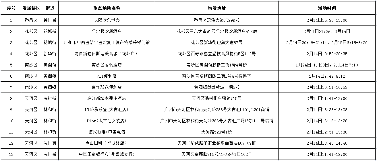
在下图提及的风险时间段到过相关重点区域和场所的人员,立即向所在社区(村)联系报备,并前往就近的核酸检测点进行核酸检测,同时配合社区(村)和疾控部门要求做好健康管理。
广州重点区域及场所:
点击图片可看大图
广州核酸检测点:
广州共设立“绿码”采样点305个,“黄码”人员采样点149个,“非绿码”人员24小时采样点54个,“绿码”人员24小时采样点25个。市民若有核酸检测需求或收到短信提示需要完成核酸检测,可到就近的“绿码”24小时采样点进行核酸检测。若粤康码/穗康码显示为“黄码”,市民可到“黄码”采样点和“非绿码”(即黄码、急诊、发热门诊)24小时采样点完成核酸检测。
核酸检测点请点击下载查看(点击下载):






