
问:大连新农合2023年缴费截至几号?
答:集中预缴期于2022年10月25日24时结束。
(特别说明:2020年起大连新农合和城市居民医保合并统称为城乡居民医保)
2023年大连市城乡居民基本医疗保险的集中缴费期:2022年11月1日至12月25日。
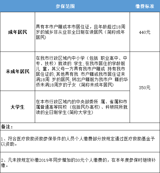
2023年大连城乡居民医保缴费标准:
温馨提示
城乡居民基本医疗保险实行预缴制度,每年在集中缴费期预缴下一年度保费,采取个人缴费与政府补助相结合为主的缴费方式,避免重复参保。
请广大城乡居民在缴费初期错峰缴费(高峰缴费时段:每日9时、15时、20时)。
集中缴费方式
● 通过“自然人社保缴费”微信小程序自助缴费;
● 到所属代办单位通过扫码或现金缴费;
● 到农商银行、大连银行、邮储银行、中国银行、交通银行任一网点办理缴费,支持现金和本行银行卡转账。






