
2023年大连市城乡居民基本医疗保险的集中缴费期:2022年11月1日至12月25日。
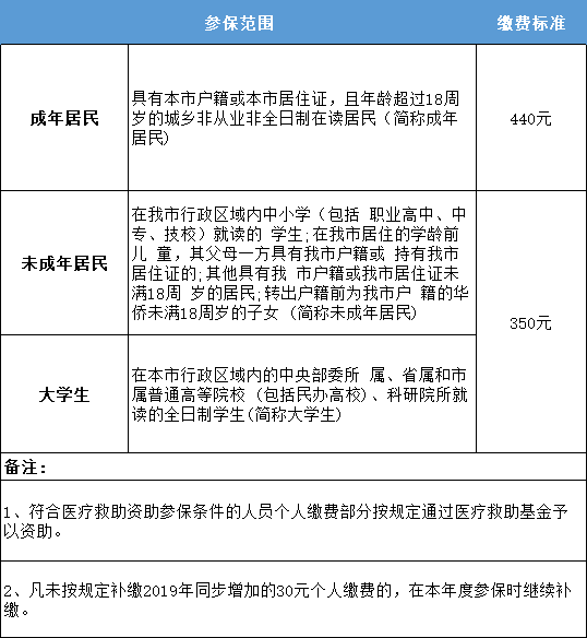
2023年大连城乡居民医保缴费标准:
温馨提示
城乡居民基本医疗保险实行预缴制度,每年在集中缴费期预缴下一年度保费,采取个人缴费与政府补助相结合为主的缴费方式,避免重复参保。
请广大城乡居民在缴费初期错峰缴费(高峰缴费时段:每日9时、15时、20时)。
集中缴费方式
● 通过“自然人社保缴费”微信小程序自助缴费;

● 到所属代办单位通过扫码或现金缴费;
● 到农商银行、大连银行、邮储银行、中国银行、交通银行任一网点办理缴费,支持现金和本行银行卡转账。
集中缴费期参保登记、变更登记办理方式
● 成年居民和未成年居民(非全日制学生):
到所属街道办事处、乡镇人民政府的公共服务机构等基层管理组织办理。本地户籍的提供本人户口簿;外地户籍的提供本人在大连市的有效居住证并签署未重复参保声明,其中外地户籍的学龄前儿童需提供儿童户口簿、父母任一方的大连市户口簿或居住证,华侨子女提供护照、父母一方户籍注销前为大连市户口的证明(由公安部门出具)。
● 在大连市行政区域内中小学(包括职业高中、中专、技校)就读的学生:
由学校根据国网学籍信息统一组织办理。
● 在大连市行政区域内的中央部委所属、省属和市属普通高等院校(包括民办高校)、科研院所就读的全日制大学生:
由学校根据大学生学籍信息统一组织办理。
● 烈士遗属、因公牺牲军人遗属和病故军人遗属中未在校就读的未成年居民:
由退役军人事务部门办理。需提供《中华人民共和国烈士证明书》《中华人民共和国军人因公牺牲证明书》《中华人民共和国军人病故证明书》《定期抚恤证》等相关证明材料。
上述各项由他人代办的,均需提供代办人身份证。






