甘肃来金华要隔离吗? 甘肃来金华要隔离吗最新消息

社会热点2022-10-27 05:43:20佚名

甘肃来金华要隔离吗? 甘肃来金华要隔离吗最新消息

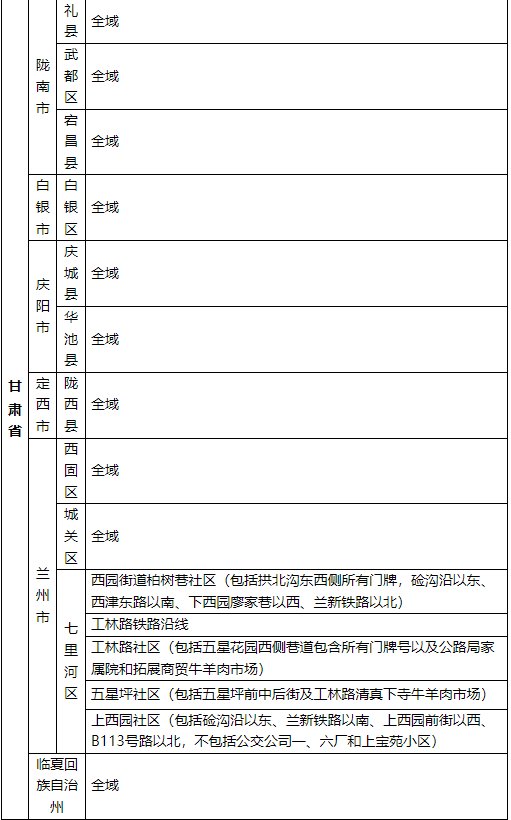
  甘肃来金华最新防疫政策

  隔离要求:

  高风险地区来返金华——实施【7天集中医学隔离观察】

  中风险地区来返金华——实施【7天居家隔离医学观察】

  低风险地区来返金华——实施【3天日常健康监测】

  近7天内有省防控办规定的其他风险区旅居史的来(返)金人员,根据不同风险区落实7天居家健康监测或3天居家隔离医学观察+4天居家健康监测。

  官方政策:健康金华10月16日发布>>省外来返金人员健康管理措施

  对实施"3天居家隔离医学观察"的来返金人员,如不具备居家条件,采取集中隔离医学观察。具体请以目的地社区执行为准。

  报备要求:

  若确需来(返)金的,须提前2天通过“金华防疫码”小程序或通过电话、委托亲友等方式向目的地村(社区)、单位进行主动报备,准确填写出发地、抵金前7天旅居史、在金落脚地等重要信息,并积极配合落实相应健康管理措施。

  核酸要求:来返金人员需提供48小时内核酸检测阴性报告

  

本文标签: 金华  医学  健康  风险  人员  

相关推荐

猜你喜欢

大家正在看