
当前疫情形势严峻复杂,国内本土疫情呈现多点散发、多地频发态势。为有效控制疫情传播和扩散风险,巩固来之不易的防控成果,市疾控中心提醒广大市民朋友:国内重点地区来(返)宿人员,请主动报备!务必严格遵守疫情防控规定,对不报备或者故意瞒报、漏报、谎报、迟报行程,拒不配合疫情防控工作,引发疫情传播或造成疫情传播风险的,将根据《中华人民共和国传染病防治法》,依法追究法律责任。
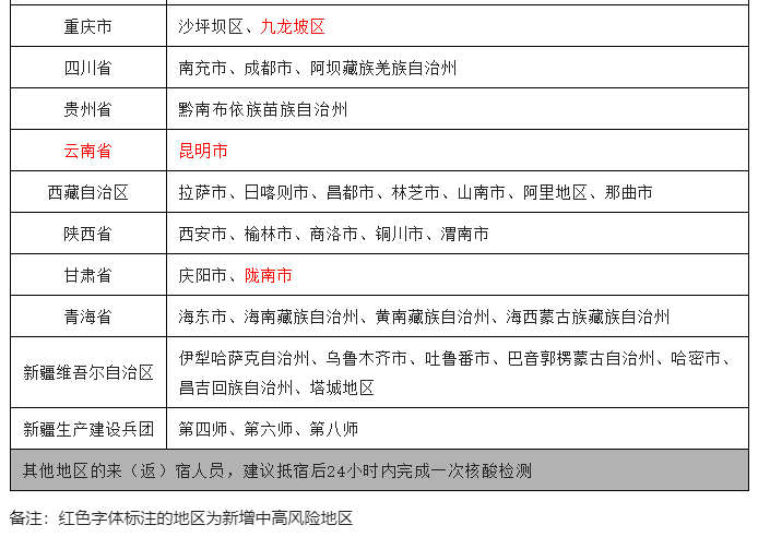
一、立即主动报备。有涉疫地区(见《涉疫地区分类管理一览表》)旅居史以及省外来(返)宿人员,特别是近7日以来有青海省、海南省、新疆自治区、新疆生产建设兵团、西藏自治区、陕西省等疫情波及范围较广的地区,重庆市沙坪坝区、九龙坡区,广东省佛山市,河南省三门峡市、郑州市,湖北省襄阳市、武汉市,江西省鹰潭市、抚州市,四川省成都市、达州市、阿坝自治州、南充市,福建省泉州市,黑龙江省齐齐哈尔市、大庆市,辽宁省大连市,吉林省延边珲春市(8月20日以来),安徽省安庆市怀宁县(8月17日以来)等新发疫情或有社区传播风险地区来(返)宿人员;以及与确诊病例(含无症状感染者)有轨迹交集的来(返)宿人员,所有安康码、行程卡为“红码”、“黄码”的人员,接到各级各地疾控电话告知的风险人员,要第一时间向所在单位、社区(村)或入住酒店宾馆报备,如实报告活动轨迹和个人健康状况。报备方式:1、通过皖事通APP-返宿登记服务填写个人来(返)宿信息登记报备;2、拨打12345热线报备;3、拨打单位、入住酒店电话报备;4、拨打目的地所在社区(村)电话报备(点击了解——宿州市村、社区返乡人员报备电话)。
二、落实管控措施。各县、区要参照《涉疫地区一览表》,认真排查近7天内涉疫地区来(返)宿人员有高中低风险区旅居史的,落实分类健康管理措施。特别是近7天内有青海、海南、西藏、新疆高中风险地区旅居史的人员,实行7天集中隔离。对近7天内有青海、海南、西藏、新疆其他地区旅居史的人员,实行“3天集中隔离+4天居家隔离”,不具备居家隔离条件的,采取集中隔离,隔离期间每天开展1次核酸检测;14天内有上述四地旅居史的人员及其同住家人,解除隔离后继续做好自我健康监测,开展核酸检测,切实排除风险。要主动排查8月17日以来从安庆市怀宁县来(返)宿人员,落实管控措施。
三、做好开学准备。目前,离秋季开学仅1周左右,再次提醒广大教职员工、学生(幼托儿童)及家长非必要不离宿,要按照防疫要求,做好健康监测,开学时需持48 小时内核酸检测阴性报告方可入校(园)。滞留在高中风险区的学生和教职员工,要提前向所在学校(托幼机构)报备,落实健康管理措施,不擅自来(返)校。各级各类学校(托幼机构)要做好秋季开学前对师生员工的健康监测、行程轨迹摸排和宣传教育,做好防疫物资储备、完善应急预案、加强环境整治。开学后,要认真落实晨午晚检、核酸检测等各项常态化防控措施,开学后一周内,不举行聚集性活动。
四、坚持扫码亮码。全市交通站点、机关企事业单位、商场超市、宾馆酒店、人员密集公共场所等各类场所均要在入口处显著位置张贴场所码,安排专人值守,查验进入人员扫码验码。公众进入相关场所时,要自觉遵守扫码秩序,主动扫场所码,并向工作人员出示扫码结果。工作人员要主动为老人、儿童等提供扫码帮助。各行业主管部门要加强日常检查巡查,确保行业领域扫码通行措施落实到位。
五、加强风险排查。车站、道路卡口等交通枢纽,各宾馆酒店、社区(村)等加强风险人员排查管控,按照相关规定严格落实测温验码、查验48小时核酸阴性证明等防控措施。发现风险人员,及时向所在社区(村)及相关部门报告,并落实管控措施。各园区、工地、农贸(集贸)市场等用人单位,要落实主体责任,严格排查用工人员涉疫地区旅居史情况。行业主管部门要切实履行监管责任,加强对所属行业、单位的监督检查,指导督促各单位强化务工人员规范管理。
六、主动核酸检测。核酸检测是精准发现和快速阻断疫情传播的有效手段。全市居民、流动人员以及重点人群要严格按照规定,主动采样核酸检测,做到“应检尽检”。(点击了解——1108!宿州便民核酸采样点信息汇总!)。市外来(返)宿人员入宿时需查验健康码、行程码和48小时内核酸检测阴性证明,并在抵宿后24小时内主动做一次核酸检测。未持有48小时内核酸检测阴性证明的,需在交通场站临时核酸检测点免费检测一次,无需等待结果。
七、增强防护意识。请广大市民密切关注国内高中风险区有关信息,合理安排出行,不前往高中风险地区和报告确诊病例地区。如确需前往的,做好个人防护,务必在出发前、返回后向所在单位、社区(村)报备。养成戴口罩、勤洗手、常通风、少聚集等良好的卫生习惯,切实履行个人防疫责任,落实个人健康防护措施,按规定进行核酸检测,进入社区(村)、商场超市、餐饮酒店、文娱健身等公共场所严格落实扫场所码、测量体温、戴口罩等措施。
八、加强健康监测。密切关注自身和家人的健康状况,当出现发热、咳嗽、咽痛、乏力、腹泻、味觉异常、嗅觉异常等症状时,及时前往医疗机构发热门诊就诊,并主动告知旅居史和接触史,就医途中避免乘坐公共交通工具。
九、及时疫苗接种。接种新冠疫苗仍是当前阻断疫情传播最经济、最有效、最科学的干预措施,能对人体产生有效保护,显著降低感染率、重症率和病死率。请符合新冠疫苗接种条件的市民尤其是60岁以上的老年人群,及早完成全程疫苗接种和加强针接种,共筑抗击新冠病毒免疫屏障。
宿州市疾病预防控制中心
2022年8月25日
图源:宿州疾控
附:分类健康管理措施
根据《关于印发新型冠状病毒肺炎防控方案(第九版)的通知》(联防联控机制综发〔2022〕71 号)文件要求,结合最新国内新冠肺炎疫情形势,经综合研判,对涉疫地区来(返)宿人员实施分类健康管理措施:
对7天内有高风险地区旅居史的来(返)宿人员:实施7天集中隔离医学观察(第1、2、3、5、7天各开展一次核酸检测)。
对7天内有中风险区旅居史的来(返)宿人员:实施7天居家隔离医学观察(第1、4、7天各开展一次核酸检测),如不具备居家隔离医学观察条件,采取集中隔离医学观察。
对7天内有低风险地区(中高风险区所在市、县、区、旗内的其他地区)旅居史的来(返)宿人员:应持48小时内核酸检测阴性证明,并在落地后3天内应完成两次核酸检测,并做好健康监测。
宿州市各县(区)
疫情防控指挥部、疾病预防控制机构联系方式
注:公共卫生咨询电话:0557-12320
*因近期咨询电话较多,各级公示电话繁忙,可能导致长时间占线。请您耐心等待,工作人员会给您专业解答。






