
江苏东海农业发展集团有限公司2022年公开招聘工作人员公告
为进一步加强国有企业人才队伍建设,深入推进选人用人制度改革,结合公司2022年发展战略规划,经县政府同意,江苏东海农业发展集团有限公司面向社会公开招聘工作人员5名。现将有关事项公告如下:
一、招聘岗位
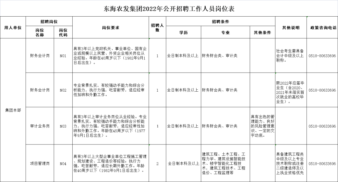
详见《东海农发集团2022年公开招聘工作人员岗位表》(附件1,以下简称《岗位表》)。

(一)基本条件:
1、符合应聘岗位任职资格要求;
2、身体健康,能适应工作岗位要求;
3、遵纪守法,无不良记录,能吃苦耐劳、品行端正,具有较强的开拓创新能力,有高度的事业心、责任感和较好的团队合作精神;
4、尚未解除纪律处分或者正在接受纪律审查的人员、刑事处罚期限未满或者涉嫌违法犯罪正在接受调查的人员不得应聘。
(二)岗位任职资格详见《东海农发集团2022年公开招聘工作人员岗位表》(附件1)。
二、招聘对象及相关要求
(一)集团现有在职正式人员及其直系亲属不得报名。
(二)应聘人员需提供以下相关材料:
1、《东海农发集团应聘人员登记表》1份(附件2);
2、近期2寸免冠正面彩色照片2张;
3、身份证正反面复印件或扫描件1份;
4、相关学历(学位)证书复印件(或扫描件)1份和“学信网”的《学历证书电子注册备案表》1份,留学归国人员需提供教育部留学服务中心认证的学历学位复印件(或扫描件)1份;
5、相关专业技术职称、执业资格证书、表彰证书复印件(或扫描件)各1份;
6、相关任职文件的复印件(或扫描件)1份;
7、相关工作经历等证明材料(原件)1份;
8、任职资格条件中的工作经验年限指周年,截止时间计算到2022年9月1日,须提供相关工作证明材料(如由人社局社保处出具的参保证明等)。注:职称、执业资格证书须在试用期合格转正后两个月内转入本单位。
三、招聘程序
招聘工作按照发布招聘信息、接受报名、应聘资格初审、笔试、面试、资格复审、体检及聘用等程序进行。
(一)报名
1、报名方式
(1)现场报名:江苏省东海县高新区麒麟大道88号江苏东海农业发展集团有限公司人力资源部(1719室)。
咨询电话:0518-80633696
(2)网上报名:将上述应聘人员所需提供材料的电子扫描件打包压缩后发至电子邮箱:lxj@dhnfjt.com,邮件主题为“岗位代码+姓名”。
2、报名时间
报名时间:2022年9月4日至2022年9月13日(法定节假日、双休日等非工作期间不接受现场报名)。
(二)考试
1、考试采取笔试、面试相结合的方式进行,笔试面试各占50%,总成绩采用百分制计算。
2、考试内容主要包括:招聘岗位所必备的综合知识、专业知识、业务能力和工作技能等。
3、笔试和面试等有关具体事项将通过电话等形式通知应聘者。
(三)资格复审和体检
面试结束后,根据总成绩按招聘岗位拟招聘人数1:1的比例从高分到低分确定参加体检人员。入围人员不按规定的时间、地点参加体检,视作放弃体检资格。体检结束后,由集团人力资源部组织对体检合格人员进行资格复审。
(四)公示
根据考试成绩、资格复审、体检确定拟录用人员。对于拟录用人员将在东海县政府网站进行公示。
(五)录用
按规定为其办理相关劳动合同等用工手续。
四、附则
(一)应聘者应对本人提交的报名信息的真实性负责,凡弄虚作假者,一经查实,将取消应聘资格;考试过程中出现作弊等违反公开招聘纪律的应聘人员,将取消应聘资格。对已聘用人员,一经查实,将予以解除聘用合同。同时通报其他县属国企和县人社局。
(二)请应聘人员保持通讯畅通。若出现由于应聘人员本人原因导致错过考试等情况,由应聘人员本人承担责任。
(三)聘用人员必须在规定时间内报到,逾期不能报到的,原则上不再保留其聘用资格。
(四)公司承诺对应聘者信息保密。
(五)应聘人员在考试各环节均须按要求做好新冠肺炎疫情防控工作。
(六)本招聘公告由江苏东海农业发展集团有限公司负责解释,咨询电话:0518-80633696。
五、监督和举报
江苏东海农业发展集团有限公司纪委对本次招聘工作实施全程监督,监督电话:0518-80633691。
江苏东海农业发展集团有限公司
2022年9月3日
下载附件1、2(岗位表和报名表):







