
普宁市将在流沙西、流沙南街道临时管理区开第二轮、第三轮全员核酸检测,现将有关事项通告如下:
一、采样时间
2022年9月8日和9月9日,每日9时至15时。
二、采样对象
流沙西、流沙南街道的临时管控区和临时管理区所有村(居)民(包括本地常住人口、暂住人口、临时流动人口、外籍人口等)。
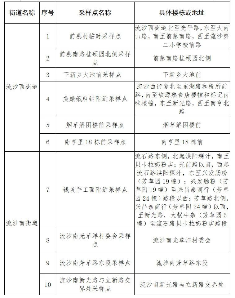
三、采样地点
流沙西、流沙南街道临时管理区各核酸采样点(详见附图)。

请携带手机,提前准备好“粤核酸大规模核酸筛查”二维码(二维码可提前截图保存,长期有效),佩戴口罩,前往所属采样地点进行核酸检测。老人、小孩没有手机的,可提前在家人手机账号下添加生成其二维码(姓名及身份证号码请确保准确录入,保证真实一致)。






