
泰政字〔2021〕92号 泰安市人民政府关于印发泰安市“十四五”综合交通运输发展规划的通知
各县、市、区人民政府,各功能区管委会,市政府各部门、直属单位,省属以上驻泰各单位:
《泰安市“十四五”综合交通运输发展规划》已经市委、市政府同意,现印发你们,请认真贯彻实施。
泰安市人民政府
2021年12月24日
泰安市“十四五”综合交通运输发展规划
为加快构建现代化综合交通运输体系,服务全市经济社会发展,根据《山东省“十四五”综合交通运输发展规划》和《泰安市国民经济和社会发展第十四个五年规划和2035年远景目标纲要》,制定本规划。
一、总体要求
(一)指导思想。以习近平新时代中国特色社会主义思想为指导,深入贯彻落实党的十九大和十九届二中、三中、四中、五中、六中全会精神,坚持以人民为中心,以人民满意为目标,以加快交通基础设施互联互通为主线,以构建现代化综合交通体系为方向,以实施新旧动能转换和促进高质量发展为抓手,抢抓济泰共建省会城市群先行发展区有利机遇,深度融入全国和全省区域发展战略,着力强化交通基础设施互联互通和立体衔接,着力统筹多种交通运输方式协调一体发展,着力提升城际城乡和城市交通运输服务水平,努力构建安全、便捷、高效、绿色、经济的现代化综合交通体系,为建设人民满意、保障有力的交通强市贡献力量。
(二)基本原则
1.坚持保障民生和人民满意相统一。牢固树立以人民为中心的发展思想,聚焦民生领域,把便民、利民、惠民作为根本出发点,持续提高交通运输服务能力、品质和均等化水平,建设人民满意交通,不断增强人民群众的获得感、幸福感、安全感。
2.坚持上位规划与形势发展相结合。分析研判发展的新形势、新要求,立足于泰安市经济社会发展规律和服务人民的需要,全方位、多角度谋划好泰安市综合交通运输发展,统筹好支撑服务交通强国、乡村振兴、黄河流域生态保护和高质量发展等国家重大战略实施,服务引领我省建设交通强省和完成新旧动能转换,服务推进省会城市群经济圈和济南-泰安同城化发展三方面的关系。
3.坚持战略分析和目标导向相融合。紧抓各项重大战略机遇,因地制宜谋划泰安市“十四五”期间综合交通运输发展目标、发展任务和措施;重点抓住当前泰安市综合交通运输发展短板和薄弱环节,聚焦交通运输发展不平衡不充分的主要矛盾,合力抓重点、补短板、强弱项,明确破解难题的途径和方法,确保规划的科学性、目的性、合理性和可操作性。
4.坚持统筹协调和突出重点相协调。既要考虑全局发展,全面做好本规划和各行业规划、专项规划编制工作,协调统一公路、铁路、水运、公交等方面,建设现代化综合交通体系;又要突出重点领域,集中攻关完善综合交通基础设施、优化综合交通枢纽布局、提升综合交通网络效率、调整综合运输结构等重大问题方面,提出可行思路和具体措施。
5.坚持绿色安全与创新融合相结合。坚持可持续发展的理念,强化碳排放和结构性减排,把环境保护和节约集约利用资源落实到交通运输各环节,努力实现交通运输绿色发展。牢固树立“安全第一”的理念,坚守红线定位和底线思维,坚持“预防为主、综合治理”的原则,全面提高交通运输的安全性、可靠性和应对自然灾害、突发事件的反应能力。坚持创新驱动战略,加大交通领域的科技投入,推动行业发展和改革创新,全面优化泰安市综合交通运输体系。
(三)发展目标。“十四五”期间,坚持强基础、补短板、重衔接、优治理、促转型的总体思路,打造支撑济泰同城化和全域旅游的综合交通网络,初步建成安全、便捷、高效、绿色、经济的现代化综合交通运输体系,交通互联互通水平走在全省前列。
二、加快建设互联互通的交通基础设施网络
按照优化并充分利用存量资源、合理扩大优质增量资源的原则,统筹各种交通方式融合发展,优化交通基础设施空间布局及体系结构,提升基础设施安全耐久可靠性能,构建互联互通的现代化综合立体交通基础设施网络,促进区域交通协调一体化发展,为实施重大战略和构建全面开放新格局提供强力支撑。
(一)逐步完善现代化综合运输通道。进一步加快综合运输大通道建设,推进与周边城市的互联互通,密切与国家和省综合运输大通道的有效衔接。提升通道运输效能,完善通道功能,提升畅通水平和供给能力,到2025年基本建成能力负荷充分、畅通快速高效、资源配置优化、功能衔接顺畅、内外互联互通的“六纵两横”综合运输大通道,实现与山东省“一轴两廊十通道”和国家“六轴七廊八通道”综合运输大通道的有效衔接。
1.纵向通道
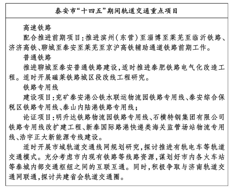
京沪通道。通道北起济南市莱芜区、钢城区与新泰界,贯穿新泰市,进入临沂境内,连接泰安与德州、济南、临沂,向北与滨莱高速连接,加强泰安与淄博、滨州的联系;向南通过新台高速加强泰安与枣庄的联系。通道北至京津冀地区,南至长三角地区,是加强泰安与南北联系的重要通道。通道包括既有东平铁路、磁莱铁路、京沪高速、泰新高速、G205、S241,以及规划滨州(东营)至淄博至莱芜至临沂铁路,构成泰安东部南北联动轴线。
济枣通道。通道北起济南,贯穿泰安东部,连接泰安与济南、枣庄,向北加强与滨州、东营的联系;向南加强与济宁、枣庄的联系。济枣通道包括既有济泰高速、S103、S237,以及规划建设章丘至泰安、泰安至枣庄高速泰安段,构成京台通道与京沪通道之间的南北辅助联动轴线。
京台通道。通道贯穿鲁西、鲁中地区,是山东省“一轴两廊十通道”和国家“六轴七廊八通道”综合运输大通道中京沪通道的重要组成部分。通道起自岱岳区,经泰山区、宁阳县,进入曲阜境内。通道连接泰安与济南、德州、济宁、枣庄,北至京津冀地区,南至长三角地区,是泰安南北联系的交通大动脉,为加强泰安融入省会经济圈、推进济泰同城化发展,加强泰安与环渤海经济区、长江经济带两大经济中心的联系,提供强有力的交通支撑。通道包括既有京沪高铁、京沪铁路、京台高速、G104。
济微通道。通道北起肥城长清界,贯穿肥城市、宁阳县境内,连接泰安与济南、济宁、枣庄,是泰安连接京津冀、省会、鲁南经济圈的重要通道。通道包括既有S104,以及规划济微高速。
济广通道。通道北起平阴东平界,贯穿东平县境内,连接泰安与德州、济南、济宁、菏泽,是泰安连接省会经济圈和鲁南经济圈的重要通道。通道北至雄安新区,南至珠三角地区,是加强泰安与南北联系的重要通道。通道包括既有济广高速、G105、S246,以及规划济济高铁、京杭运河东平湖区航道(含规划穿黄北延段)构成泰安西部南北联动轴线。
德郓通道。通道北起聊城东平界,贯穿东平湖西侧,连接泰安与聊城、济南、济宁、菏泽,是泰安连接省会经济圈和鲁南经济圈的重要通道。通道北至雄安新区,南至长江经济带,是加强泰安与南北联系的重要通道。通道包括既有G220、规划东阿至梁山高速,构成泰安西部南北辅助联动轴线。
2.横向通道
青兰通道。通道东起莱芜泰安界,向西经岱岳区、泰山区、肥城市,至肥城平阴界,是山东“一轴两廊十通道”综合交通通道布局规划中的“鲁中通道”的重要组成部分。通道连接泰安与青岛、潍坊、莱芜、聊城,东至青岛,西至青海,是加强泰安与华北地区、西北地区、胶东经济圈联系,打通21世纪海上丝绸之路的重要通道。通道包括既有辛泰-泰肥铁路、青兰高速、莱泰高速、G341、S243、S330,以及规划聊城至泰安至莱芜至京沪高铁辅助通道铁路,构成泰安北部东西联动轴线。
董梁通道。通道东起临沂泰安界,经新泰市、宁阳县、东平县,至东平梁山界,是山东“一轴两廊十通道”综合交通通道布局规划中的“鲁中通道”的重要组成部分。通道连接泰安与济宁、临沂,是加强泰安与中原经济区、西部地区、国内外重要港口的重要通道。通道包括既有瓦日铁路、董梁高速、G342,以及规划董家口至新泰铁路(连接磁莱铁路)等,构成泰安南部东西联动轴线。
(二)调整优化基础设施网络布局
1.推进轨道交通网络建设。积极配合推进聊城至泰安至莱芜至京沪高铁辅助通道铁路等高速铁路及聊城至泰安等普通货运铁路项目前期工作。加快推进兖矿泰安港公铁水联运物流园等物流园区及企业铁路专用线建设,促进“公转铁”运输,适时推进泰肥铁路电气化改造工程,研判磁莱铁路城区段改线工程。适时开展市域轨道交通线网规划研究,推进城市轨道交通建设。积极争取与济南轨道交通网联通,探讨共建省会轨道交通圈,深度融入省会经济圈、加快推进济泰同城化进程。
2.优化公路路网结构
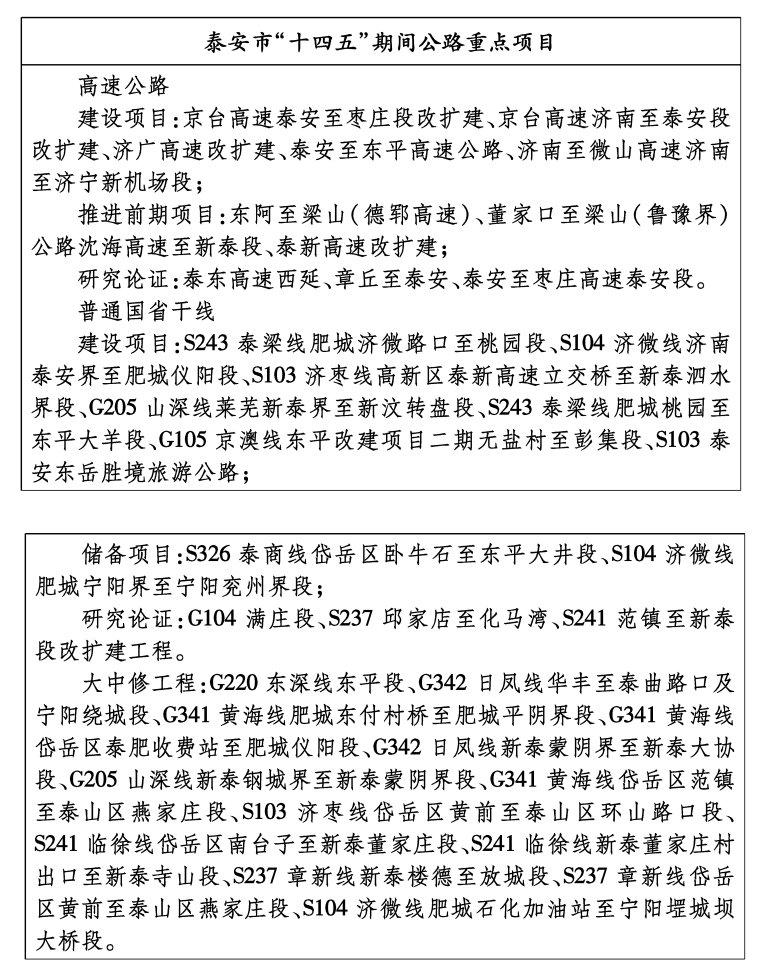
(1)完善高速公路主骨架。加快推进京台高速泰安至枣庄段改扩建项目,确保2021年年内建成通车;积极推进京台高速济南至泰安段改扩建、泰安至东平高速公路、济广高速济南至菏泽段改扩建、济微高速济南至济宁新机场段建设,确保“十四五”期间建成通车;配合推进德郓高速东阿至梁山段、董家口至梁山(鲁豫界)公路沈海高速至新泰段、泰新高速改扩建等项目前期工作;积极开展章丘至泰安、泰安至枣庄高速泰安段、泰东高速西延项目研究论证。
(2)畅通普通国省干线大动脉。“十四五”期间完成国省道新改建项目7条、合计193.3公里,储备国省道新改建项目2条,完成普通国省道大中修项目305.6公里,畅通城际间卡脖子路段,全面提升普通干线公路的保障能力和服务品质。
(3)加强主城区与外围区县间的有效衔接。提升泰城与外围区县之间的公路通行能力,推动衔接公路提档升级,建设便捷高效顺畅的集散公路网络。适时推进泰肥快速路建设等项目,推动泰肥交通一体化。
(4)着力提升城区道路与外围公路的衔接通行能力。提升城区与外围路网衔接点道路等级,加快衔接道路的改扩建工作;适时推进城区南部与外围路网新建衔接道路,打通泰安南北交通联系;优化城区周边高速公路互通立交布局,推进与高速公路衔接等级较低的道路升级改造,提升交通流畅性。
(5)加快农村公路提档升级,打造“四好农村路”乡村振兴齐鲁样板。继续强力推进“四好农村路”建设,开展“提质增效”专项行动,重点加快县乡道升级改造步伐,因地制宜推进通建制村双车道公路建设和过窄农村公路拓宽改造,推动项目向通自然村和偏远地区乡村道路倾斜,进一步提高农村公路通达深度和通畅水平,助力乡村振兴。“十四五”期间,全市新建改造提升农村公路3000公里。提升新建公路技术标准,到2025年年底,具备条件的县(市、区)中心城区与所辖乡镇实现二级及以上公路连接,相邻乡镇实现三级及以上公路连接。狠抓路域环境治理,因地制宜设置停车区、服务驿站等配套服务设施,完善既有农村公路的安全、排水、绿化等配套设施建设。持续推进村内通户道路硬化,到2025年,所有自然村通硬化路,村内通户道路硬化基本完成,高标准实现“村村通”“户户通”。强化通行安全保障,完成“十三五”期末存量四、五类桥梁改造任务,加快完善农村公路安全防护设施,基本消除县乡道路安全隐患。坚持日常养护与预防养护并重,统筹新改建和大中修项目库动态管理,提升公路预防养护实施水平。
3.加快内河航道与港口建设。优化港口功能布局,突出港区发展重点。京杭运河大清河航道建成通航,泰安港东平港区银山作业区、彭集作业区一期工程(兖矿泰安港公铁水联运物流园码头)建成投入使用,努力将泰安港打造成为多种运输方式衔接、功能齐全的省会经济圈内河航运枢纽。“十四五”末,实现投入使用的千吨级泊位数17个,三级航道通航里程达到50.69公里,港口年吞吐量达到1840万吨。
4.推进机场项目规划建设。完善运输机场功能、推进通用机场建设。积极推进泰安阳家泉(徂徕山)通用机场、仪阳通用机场规划建设,适时推进泰安机场、新泰市莲花山军民合用通用机场项目的规划研究工作。
(三)加快推进综合交通枢纽建设
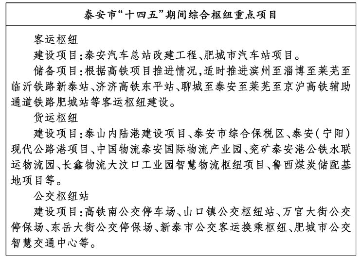
推进泰安汽车总站等综合客运枢纽改扩建项目。结合规划高铁、机场建设,适时研究推进高铁站、机场枢纽场站的建设,建立高铁、客运、公交、出租无缝换乘交通枢纽,加强铁路、干线公路、地面公交等设施高效衔接,预留与轨道交通、航空港等快速连接空间,加快构建区域性综合交通枢纽。
依托铁路货运站、港口,建设泰山内陆港、泰安市综合保税区、兖矿泰安港公铁水联运物流园、国家级罐箱(集装箱)陆江海(公铁)多式联运项目示范工程等一批具有多式联运功能的货运枢纽(物流园区),全面提高货运枢纽的服务能力和水平。
加快城乡公交枢纽场站建设,持续完善公交枢纽场站布局。规划建设高铁南公交停车场、山口镇公交枢纽站等一批公交首末站、停车场,提升公交基础设施水平。
三、加快构建便捷高效的运输服务体系
推动铁路、公路、水运、航空、公共交通等运输方式有机融合、无缝衔接、互为补充,加快运输一体化进程。积极调整运输结构,丰富快捷化、差异化、定制化客货运服务供给,努力打造高品质的客货运输服务体系。依靠市场和科技的力量,为用户提供更加安全便捷、智慧绿色、舒适多元的出行服务和体验。推进交通运输与物流业、制造业、旅游业等关联产业深度融合,促进新业态、新模式发展。
(一)构建便捷舒适的客运服务体系
1.加强多种运输方式衔接。推进客运枢纽智能化建设,构建城际、城乡、城市衔接有序的客运服务网络,完善交通公众信息服务平台及应用系统,提高信息化、智能化水平和服务质量,促进铁路、公路、公交、出租车等运输方式的有效衔接,实现客运“零距离换乘”,为人民群众出行提供方便、快捷、优质、高效的服务。
2.完善公共交通体系建设。继续全面落实公交优先发展战略,建立健全“政府主导、财政保障、部门协作、社会参与”的公交发展体制机制,加快构建以常规公交为主体、特色旅游公交为辅助的智能公交体系。科学配置公交线网,梳理公交线网功能层次,不断提升公交线网布局优化与城市发展的适应性,提高公交覆盖率;推进城乡客运公交化改造,推动城市公交向农村延伸,促进公共服务均等化;积极推进大中运量公交系统规划,探索快速公交系统(BRT)建设,提高公交服务水平;适时增开旅游公交线路,进一步加密城区公交网络。根据国家政策及泰安市经济社会发展情况,适时推进城市轨道交通建设,探索有轨电车等轨道交通方式,并积极与济南市轨道交通系统连接。
(二)打造经济高效的现代货运体系
1.优化调整运输结构,提高绿色货运比重。促进“公转铁”“公转水”,优化运输结构。着力推进集散枢纽型物流园区建设。充分发挥甩挂运输优势,大力发展甩挂运输,加快泰安交运集团甩挂运输试点场站建设。改造传统货运场站,引导发展集装箱、冷藏保鲜、大型物件等专用运输,强化重点物资的保障能力,发展绿色物流。
2.发展网络货运,实现货运资源高效配置。推广网络货运模式,支持具备条件的企业开展网络货运工作。加大对网络货运企业支持力度,将网络货运企业纳入货运物流行业信用体系,加强运输安全、税收风险、行业稳定方面的监管。解决传统货运“多小散弱”局面,提高车辆利用效率,减少平均等货时间,增加司机月收入,降低货运交易成本。
3.构建城乡高效配送体系,打通农村配送“最后一公里”。加大物流资源整合力度,大力推进物流信息化和标准化建设,努力推进交通物流基础设施网络化、运输方式多样化、运输装备现代化、管理服务智能化,提升城乡物流配送效率。完善城乡配送基础设施网络体系,鼓励企业在城镇和具备条件的乡村建立物流配送网点,加强公用型城市配送节点和社区配送设施建设,推进相关设施共享共用。总结农村物流试点经验,拓展完善既有农村客运场站物流服务功能,形成覆盖广泛、功能完善的县、乡、村三级物流网络体系。
(三)持续推进联程联运发展
1.优化旅客联程运输服务。鼓励不同运输方式企业依托互联网等信息化手段,积极发展旅客联程和公铁联运等服务产品;推广普及综合电子客票,支持企业提供旅客联程、往返、异地出行票务服务,实现旅客出行一次购票、无缝衔接、全程服务;加快培育专业化的旅客联程运输经营主体,支持不同运输方式企业依托运输线路、站场资源等纽带,联合成立旅客联程运输企业联盟,合作开展旅客联程运输经营业务;积极发展高铁无轨站,结合高铁枢纽站,密切道路客运与高铁服务的衔接,在高铁未覆盖的区(县)和周边城市规划建设高铁无轨站,扩展高铁服务。
2.推进货物多式联运发展。深入组织开展多式联运试点工作,重点依托高速公路、京杭运河、京沪铁路、瓦日铁路等运输通道,加强能够支撑货物多式联运发展的港站枢纽、货运枢纽和货运场站建设,推进与港口作业区、铁路货运站相衔接的联运站规划建设,实现多种运输方式基础设施的无缝衔接。打造“一园多港、一港多园、港园一体”“陆海港联动”示范工程,形成“内陆港+港口群+全国及跨境主要节点”的网络化多式联运布局。
四、打造济泰同城化综合交通体系
发挥泰安特色优势,深入推进省会经济圈一体化发展战略,统筹推进资源开发、产业融合、市场开拓、环境治理、重要基础设施配套、公共服务设施共建共享等重大事项。到“十四五”期末,全面融入省会经济圈一体化发展格局基本形成,济泰同城化发展成效日益凸显。
(一)交通基础设施同城化。强化基础设施互联互通,加强规划统筹衔接,加快构建济南泰安高效便捷的交通运输体系,打造“半小时生活圈”。加快推进济泰同城化“369”工程,推进京台高速公路济南至泰安段改扩建工程等高速公路、滨临高铁等高速铁路、S103等普通国省道项目、泰安港及大清河航道等水运基础设施建设,发挥济南机场辐射带动能力,加强区域港口、机场、铁路、公路的无缝对接,构建支持水陆空多式联运的立体化交通基础设施网络,增强区域发展支撑力。
(二)运输服务同城化。支持开通济泰城际公交,加快构建快速化、通勤化和公交化的交通体系,逐步实现济泰公共交通一卡互通;按照“加密西线、开通东线、东西并行”的原则,适时加密济泰西部公交线路、开通济泰东部公交线路,进一步密切济泰间客运联系,逐步实现公交同城化。推动旅客联程联运发展,有效提升一体化客运服务水平。会同济南构建区域综合交通信息平台、全环节的出行规划信息服务平台等,提高不同交通方式之间的一体化衔接效率,为旅客提供从出发地到目的地的全过程、全环节、门到门出行服务。深化对外开放合作,深度融入“一带一路”建设,积极搭乘济南欧亚班列开展外贸进出口业务,加快创建泰安保税物流中心;加快推进两市建立国际物流、区域物流、城市配送多层次物流体系。密切济南南部山区与泰山景区协作发展,共建“大美泰山”旅游圈,打造精品旅游线路、旅游客运专线。
(三)交通管理体系同城化。探索建立区域规划统筹、议事决策及行业一体化管理机制。实现行业发展信息、政府管理信息、市场交易信息互联互通。加强两地资源共享,提高行业资源配置效率。统一调配和指挥区域内交通资源,提高区域交通运输管理效能,降低区域交通运输和管理成本,提高济泰交通运输的效率和效益。建立济泰交通运输综合执法联动机制,建立健全两地情况通报制度、案件移送制度、协调协助制度,形成交通运输综合执法机构与交通运输主管部门、专业管理机构之间资源共享、协调高效的执法运行机制。加强公路“三乱”等重点领域执法整治,探索实现济泰交通运输一体化联合执法。
五、逐步打造智慧引领、科技创新的智慧交通
(一)优化智慧交通总体设计。加强顶层设计,积极设计、优化全市智慧交通建设框架,研究、制定配套政策措施,建立跨部门、跨行业交通数据资源汇聚共享和开放应用机制,加强政企数据融合应用,深度挖掘分析行业大数据资源,统筹推动综合交通运输大数据发展,为公众出行、行业治理、行政服务提供数据支持。全面提升交通信息化建设,探索推进综合行政执法服务平台、公众出行信息服务系统、安全畅通与应急处置系统、网络货运平台等智慧化系统建设,加强对决策支持、安全应急、指挥调度、监管执法、政务服务、节能环保等重点领域的智慧化支撑。
(二)推进智慧交通建设。按照新基建部署要求,推进交通运输信息化向数字化、网络化、智能化发展,推动“交通链”向“数据链”转变。加快基础设施智慧化升级,推进交通基础设施建设、养护、管理、运营智能化建设。配合推进京台高速泰安至枣庄段智慧高速公路项目建设。协调推进泰安港信息化建设。加快公众出行智慧化升级。促进出行服务创新应用,鼓励各类市场主体培育“出行即服务(MaaS)”新模式,以数据衔接出行需求与服务资源。推广应用道路客运电子客票,实现二级及以上公路客运站和定制客运线路电子客票全覆盖,实现“刷脸”进站乘车。加快建设城市智慧公交,推动物流运输智慧化升级。鼓励网络平台道路货运、车货匹配、智能航运等“互联网+货运物流”新模式发展;积极拓展北斗卫星定位系统在物流运输方面的应用;推进智慧物流体系建设,开展自动分拣、智慧仓储管理、无人配送等全过程技术创新及应用,鼓励物流企业建设智能仓储及配送系统。加强智能化交通运输管理,推动“两客一危”、出租、公交、安全监管、综合执法等领域的协同监管,提升行业管理服务能级。加强交通行政执法信息化建设,利用移动互联网、物联网等技术对运输行为进行全程监控和预警,推进移动执法和非现场执法,推动区域联网、各部门联动,促进交通执法透明、高效和规范化。加强交通运输业务办理智能化建设,提供网上政务办理、政务公开等服务,简化流程,提高行政事务办理效率。建立交通应急指挥系统,实现应急资源数据可视化、应急指挥调度实时化、应急处置预案规范化,加强交通运输系统对应急事件的反应速度和处置能力,发挥交通运输的基础性、关键性作用。
(三)加大交通领域科技创新力度。促进新技术、新材料、新工艺、新能源与交通运输融合发展,强化交通运输企业的科技创新主体地位和主导作用,发挥重点企业在交通科技创新中的主体作用,发挥科研机构、高等院校的主力军作用;加快项目、人才和技术等创新要素向企业聚集;营造科技人才发展的良好环境,构建“产学研用”相结合的技术创新体系;严格保护知识产权,加强科研诚信建设。加快建立以企业为主体、“政、产、学、研、金、服、用”相融合的多层次、多元化交通运输科技投入体系;支持相关企业、院校紧密结合我市各运输方式实际需求,开展基础设施建设、运输组织优化、智能交通、资源节约、环境保护、安全保障、邮政专用技术装备等重点领域关键技术问题的长期深化研究或创新性研究,保障基础性、前瞻性、关键性科研项目研发和成果推广的投入;加强技术产业上下游的联系,保障技术创新发展有效衔接;优化科技创新资源配置,利用政策引导技术发展,确保科技创新成果有效落地;建立健全交通领域科技创新人才库,通过人才引进、选拔培养等方式组建一支专业化人才队伍,为科技创新不断补充新动力。
六、拓展“交通+旅游”协同发展的旅游交通体系
立足“交通+旅游”融合发展理念,完善城市旅游对外交通系统,丰富城市内部交通方式,构建以高可达、便转换、快集散为核心的对外快通、对内集散的“快进慢游”式全域旅游交通体系,实现从“泰山景区时代”到“旅游目的地时代”的跨越。通过交通引领农旅发展,以农促旅、以旅兴农,全面助力全市乡村振兴。
(一)加强服务全域旅游发展的旅游交通基础设施建设
1.持续优化旅游交通总体布局。建设“快捷通达、无缝衔接”的旅游交通基础设施,结合泰安市综合交通网络,按照“一快四廊六区域”旅游布局,构建以航空、高速铁路及干线公路为骨干的快进交通网,建成以传统文化旅游廊道(泰山-大汶口-曲阜)、悠闲度假旅游廊道(泰山东部-徂徕山-莲花山)、乡村体验旅游廊道(岱岳区道朗-肥城桃园-东平湖景区)、沿河风情旅游廊道(东平湖景区-莲花山景区)为主的旅游交通总体布局。
2.加强旅游交通的对外衔接能力。积极构建我市与周边城市群间以城际轨道交通、高速公路为主体,普通国省道及农村公路为补充,航空及其他公路协调共享的综合区际旅游交通体系。强化与其他旅游城市的快速交通联系,充分共享互用交通基础设施,提高区域交通可达性,减少旅游城市间的通行时间,实现旅游资源的优势互补。
3.加快旅游交通网络建设。加快推进泰山等重点景区快速连接高速公路工程;坚持安全至上、灵活设计、功能完善、因地制宜、生态优先的原则,以S103泰安段及沿汶河旅游路为重点,建设“两纵一横三环多区域”的旅游示范公路,打造移动生活方式新载体;实现泰山景区、东平湖景区、沿汶河景区、徂徕山景区、莲花山景区的高效串联,以道路交通引领全域旅游发展。建设旅游绿道,构建连接景区、城市公园、休闲街区的慢行交通系统。优化通景公路、旅游廊道、旅游绿道与旅游高铁和国省干线的连接,打造无缝衔接的旅游交通网络。
4.强化配套服务设施建设。高标准建设旅游交通配套服务设施,鼓励在国省干线和通景区公路建设服务区、驿站、观景台等旅游服务设施,逐步建立完善的旅游交通标识系统,构建逐级分明的旅游集散服务体系,全面完善其它旅游服务配套设施,按照国际化、人性化、精细化的要求,着力提升城市功能、环境品质、文化品味和综合竞争力,推进我市旅游交通实现高端转型和高质量发展。
(二)加快优化完善旅游交通服务体系
1.开展特色旅游客运服务。引导企业充分利用传统客运线路和城乡公交线路,加强与旅游景点的合作,发展特色旅游专线;鼓励客运企业与旅游景点、网络平台、酒店等产业联动发展,提供“运输+门票+主题+体验”的个性化服务,高品质定制旅游客运产品,提高旅游客运服务质量和水平;推进传统客运站向旅游集散中心转型,依托相关旅游资源,拓展客运站服务功能,将客运站建成具有旅游车辆、旅游信息、旅游服务以及游客停歇等服务功能的集散点,切实提高站场利用率。
2.建立自驾游交通服务体系。推进综合性自驾游服务体系建设,连接线上和线下,提供自驾租车、自驾路线、交通信息等服务;遵循环境友好和游客体验统一的原则,推动自驾车房车营地建设;加强高速公路和国省干线公路的服务区、服务站优化升级,建设智慧旅行服务中心和景观式服务区,促进交通运输与旅游融合发展。
3.开发多领域交通旅游项目。充分利用山区资源和河湖资源,开发以“旅游公交+慢行网络”为主的特色旅游线路,拉长旅游链条,提升沉浸式旅游体验。推进泰山景区与济南南部山区协作发展,共建“大美泰山”旅游圈。加快农村公路建设,美化乡村公路路侧景观,以民俗文化和田园风光为特色,推动乡村旅游发展。
4.加强旅游交通信息服务。建立交通、文化和旅游等跨部门数据共享机制,促进交通旅游服务大数据应用,引导各类互联网平台和市场主体参与交通、旅游服务大数据产品及增值服务开发。运用网站、微博、微信、应用程序(APP)等媒介,为社会公众提供多样化交通出行、旅游等综合信息服务。推动完善全国联网汽车租赁模式,推动实现一地租车、异地还车。推广完善重点景区客流监测预警等功能,采用信息化等手段合理疏导节假日旅游高峰客流。
七、建立健全节能环保、绿色高效的交通保障体系
(一)加快推进交通基础设施绿色提升工程。优化调整运输结构,加强运输装备排放控制,强化交通领域污染防治的刚性约束。持续打造绿色铁路、公路、港口、航道,推进高速公路服务区和普通国省道沿线充电站(桩)设施建设,加快形成城际快充网络。
建设绿色公路。提升公路规划、设计、建设、运营养护等全生命周期绿色品质,在多元绿色理念整合、公路生态选线、人造与自然景观融合、植被修复、桥隧工程的绿色化施工、水土流失和水环境功能损害修复等方面,持续优化建设理念,强化技术支撑;在保障安全舒适驾驶的基础上,提升绿色公路的建设运营水平。
发展绿色铁路。实现铁路站点、缓冲带、沿线、夹心地块等区域的廊道绿化。不断提高铁路运营过程中可再生资源的利用占比,大力发展电气化铁路。加强车站能耗综合管理,打造绿色铁路场站,建设太阳能系统收集热辐射等可再生资源,实现车站绿色供暖。
打造绿色港口。加强东平港区各作业区绿化带、防尘林带的建设和维护管理;推广使用以电能、天然气等为动力的港口装卸机械和运输装备,规划建设供电配套设施,提高节能技术设施的使用率;优化整合港口岸线资源,深入推进港口资源共享共用;加强港区污染防治,提升水污染治理能力,加快改善水环境质量;加强港口环境监测、粉尘和噪声污染防治。在满足通航标准要求的基础上,加快构筑生态防护平台,打造河岸优良的生态系统。
发展绿色航道。加快绿色智慧航道建设。推广采用生态影响较小的航道整治技术与施工工艺,建设数字航道图、智慧航道应用系统等平台,实现航道管理“低碳化”,建设生态绿色的水上服务区,为水生物提供生存空间,重建河滩植被。
建设绿色机场。坚持绿色和人性化的理念,打造舒适、绿色、节能的候机空间;加快机场岸电设施建设;在机场周边、飞行区跑道、机场航站区等进行适宜的绿化建设;加强机场建设区域污染防治,定期开展扬尘监测,严格开展洒水降尘工作。
(二)持续打造绿色化载运工具
1.加快推进载运工具更新换代。优化运输结构,倡导非机动车和公共交通等绿色出行方式;继续鼓励发展高档、环保、高效低耗的清洁能源和新能源客运车辆,在城市新增和更新的公交、环卫、邮政、出租、通勤、轻型物流配送车辆时,使用新能源或清洁能源车辆;控制燃油机动车保有量,加快淘汰高污染高耗能老旧车辆;积极推进LNG在内河船舶中的应用,提高LNG船舶应用比率;加快推进机械装备油改电、油改气改造工作。
2.推进配套设施建设。持续优化公路网充电设施设置和管理,加大高速公路服务区充电桩建设力度,提高建设私人充电桩的审批效率、简化审批流程,加快私人充电桩与国家电网的联网,提高充电速率;加快内河航运加气设施建设,配建输气管道。探索利用公路护坡等安装光伏设施,发展光伏产业。
3.创新绿色运输组织方式
(1)发展集约高效运输组织方式。积极发展绿色货运和现代物流,鼓励企业发展网络化运输,加大甩挂运输、多式联运等新型运输组织方式推广力度,提高货运实载率。发挥铁路在大宗货物运输中的骨干作用,减少重载柴油货车在大宗散货长距离运输中的比重。鼓励开展网络货运试点,创新高效物流,引导城市配送领域发展集中配送、共同配送等集约化组织模式。
(2)发展绿色出行。深入实施公交优先战略,加强绿色出行宣传和教育,鼓励居民使用绿色出行方式,优先发展城市公共交通等低能耗交通方式,加强城市慢行系统建设,完善共享交通工具布局,启动绿色交通宣教活动,让绿色出行成为新风尚。
(3)推进节能减排。建立健全交通运输节能减排标准制度、监测统计和考核指标体系,大力推广应用节能减排技术,强化碳排放控制,做到最大限度节约资源、最小限度影响环境,加快推进资源节约环境友好行业建设,积极主动做好交通运输碳达峰、碳中和相关工作,构建绿色循环低碳可持续发展的交通运输体系。
八、构建安全应急、快速反应的交通运输安全体系
(一)完善安全生产监管体系
1.建立安全生产多级责任划分制度。坚持“党政同责、一岗双责、齐抓共管、失职追责”的原则,坚决落实“管行业必须管安全、管业务必须管安全、管生产经营必须管安全”要求,制定完善安全生产权责清单,厘清安全生产监督管理工作职责和边界,规范履职行为。夯实企业安全生产主体责任,督促企业推进安全生产标准化建设,治理重大隐患和突出问题。建立责任追究和尽职免责制度,合理区分行政部门监管责任与企业主体责任,并向社会公开职能职责、流程标准、监督途径和问责机制,充分接受社会监督。
2.完善安全生产执法机制。加强执法力量建设,强化交通运输重点领域行政执法检查,加大对违法生产经营行为的惩戒力度,推进多部门联合执法常态化建设。建立执法人员执证上岗和资格管理制度,健全教育培训制度,提高执法人员业务能力和综合素质。及时、全面、主动公开执法信息,坚决排除对执法活动的违规干预。落实联合惩戒和联合激励机制,督促生产经营单位严格履行安全生产主体责任、依法依规开展生产经营活动。
3.完善安全生产检查考评制度。细化检查考评内容和工作计划,有序开展督察检查和考评工作;完善事故暴露问题整改机制,落实安全生产风险和安全生产事故的整改及后续评估工作。加强企业安全生产信用管理,积极推进公路水路行业企业安全生产诚信体系建设,促进企业依法守信做好安全生产工作。组织相关部门开展督察检查,定期组织开展专项督查行动。建立健全企业和从业人员安全生产责任制考核和奖惩机制,加大失信惩戒力度。
4.加强安全生产风险分级管控。健全完善安全生产风险分级管控和隐患排查治理双重预防体系,实现重大安全风险清单式管理,完善跨行业跨部门联防联控机制,加强风险动态监测预警,强化风险状态和发展趋势研判,落实管控责任和工作措施。扎实开展安全生产大排查、大整治,建立完善问题隐患和制度措施两个清单,并实现动态调整。在铁路、公路、水路等重点路段及长大桥隧、城市出入口等重要节点设置监控设施。以客运、危险品运输为重点,强化源头治理和过程监管。
(二)强化应急救援能力
1.构建规范化应急救援预案体系。统筹完善市、县(市、区)交通运输生产管理部门和运输生产企业各类应急预案,增强针对性、实效性、可操作性。建立科学有效的应急能力评估机制,加强应急救援指挥体系和应急处置能力建设,确保现场应急处置规范有序。
2.完善应急救援机制。规范应急响应程序,完善应急处置流程,建立区域联动、纵向贯通、横向协同的多部门联动应急救援机制。实行应急救援指挥部制度,统筹开展应急救援工作,加强交通、公安、消防、应急、生态环境等单位的跨部门协调联动,实现应急信息互联互通、应急资源共享共建,提升突发事件监测预警和应急处置的协调效率,确保应急救援快速有序。
3.加强应急救援保障。完善物资、装备、人员管理制度,优化专业救援力量布局,打造专业化应急救援队伍;建立交通运输突发事件应急物资和装备库,科学确定应急物资储备规模和方式,定期检查物资装备,确保物资装备的可用性;加大应急救援资金投入,合理分配资金,加强资金预算与监督。激励引导社会力量积极参与各类救援行动,打通救援力量调度通道,提高应急响应速度,为应急救援提供强大的物质保障和人员保障。
4.健全灾害实时预警和应急保障体系。在重大活动和重要节假日等重要节点开展安全生产大检查,强化春运、暑运、黄金周等重点时段的安全监管和应急值守,做好极端天气的预防、预警、防范和应急保障工作,建立交通运输系统恶劣环境和突发事件下的防护体系,保障自然灾害条件下的交通运输安全,防范次生灾害和二次事故。
5.建立交通应急指挥平台。加快应急指挥平台建设,强化应急指挥信息化管理,提升应急指挥调度能力,实现状态检测、风险响应、应急指挥等全过程数据可视化;建立应急绿色通道,提高应急救援物资和救援力量快速调运和协调指挥能力。加强交通运输调度与省市应急指挥系统互联互通,打造全面、快速、智能的交通运输管理应急系统平台。
(三)加强安全生产管理
1.强化重点领域治理。加强营运客车和货车驾驶员安全教育培训,提升驾驶员职业素养、安全意识和应急处置能力;加强工程建设安全检查和质量验收管理,强化工程建设企业安全生产管理,进一步规范操作行为、设备设施和作业环境,确保交通工程建设过程的安全性和成果的可靠性;督促企业提升客货车本质安全水平,加强货车超限超载治理,提升“两客”及农村客运安全管理水平,加强道路危险化学品运输、水路危化品运输、港口危化品装卸储存的安全风险防控和隐患排查,坚决消除运输超速、疲劳驾驶和非法营运等行为,防范重特大事故的发生。
2.完善交通参与者安全培训与宣传教育体系。加大专业化人才引进和培养力度,完善交通运输安全监管执法人员考试录用、入职培训、持证上岗和定期轮训制度。持续推进交通运输安全知识进校园、进企业、进农村活动。加大交通参与者违法行为的处罚教育力度。
3.加强安全科技创新及应用。开展交通安全相关课题研究,通过政府、企业、科研院校、社会多方参与,对交通安全关键领域的技术进行重点研发。充分应用新科技、大数据、人工智能等现代信息技术支撑传统基础设施升级转型,增强行业安全发展创新能力,提升重点领域的安全防控能力。推动交通基础设施智能化支撑,加强道路运输企业车辆动态监控和结果应用,强化车载终端的使用和维护管理。做好各类安全监管平台和基础数据信息系统建设的对接工作,逐步实现安全生产预测预警、监测监控、远程指挥以及安全生产监督检查、风险管控等工作信息化。开展创新案例征集工作,加强交通运输安全新做法新技术推广应用。
九、提升行业现代治理能力
(一)深化体制机制改革。按照国家、省交通运输领域财政事权和支出责任划分改革要求,明确市、县(市、区)、乡镇三级财政事权与支出责任。深入实施交通运输行政权责清单制度,明确责任主体和权力运行流程。建立健全交通运输主管部门行政科室与事业中心、综合执法机构之间职责关系和工作运行机制,强化协作配合,逐步构建上下联动、左右衔接、政令畅通、高效协同的工作体系。加强交通运输执法队伍建设,优化机构设置,夯实基层基础,提高执法效能。深入贯彻落实事业单位改革要求,围绕提升整体服务保障效能,理顺事业单位领导体制和组织机构,健全决策议事、民主管理和监督机制,构建符合交通运输行业特点的现代治理机制。
(二)加快交通行业职能转变
1.提高行业资源配置效率。构建健康有序的市场竞争环境,提高资源配置效率。加强事中事后监管、转变政府职能、优化审批事项,坚持放管结合,提高监管服务水平;着眼便民高效,规范优化行政审批方式;科学谋划,统筹兼顾,放管并重,建立纵横联动协同管理机制,实现责任和权力同步下放、放活和监管同步到位。
2.强化“放管服”改革。持续深化简政放权,放宽市场准入条件,全面清理交通运输领域妨碍统一市场和公平竞争的规定和做法,促进交通新业态、新模式健康发展。推进道路客运、出租汽车行业改革,逐步开放竞争性环节价格。深化行政审批制度改革、“证照分离”改革,加强和规范“互联网+监管”等事中事后监管,推动交通运输市场监管领域“双随机、一公开”监管全覆盖、常态化、制度化,建立重点领域全主体、全品种、全链条监管机制,完善新业态包容审慎监管机制。创新行政管理和服务方式,深入开展“互联网+政务服务”,全面推行“不见面”办事,推动“一网通办”和“跨省通办”,打造市场化、法治化、服务化交通运输优良营商环境。完善诚信监管体系,建立健全涵盖交通运输工程建设、运输服务、安全生产等领域的行业信用体系。
(三)完善行业治理体系。优化政府治理、完善市场治理、增强社会治理,坚持在法治轨道上推进行业治理体系和治理能力现代化,形成“三位一体”相互协调的治理架构。深化行政管理体制改革,切实转变政府职能,创新行政管理方式,完善职责定位和监督协调机制;完善治理规则、强化监管体系、激发市场活力,加强市场边界、市场主体、市场准入、产权保护、价格机制等制度建设;落实交通运输基本公共服务职能,完善公众参与机制,构建共建共治共享新格局。
(四)加强行业文明建设。推动文明创建与交通建设、行业管理、运输服务紧密融合。在全行业集中开展作风纪律整顿,树立依法行政、文明执法理念;完善机关和窗口单位的便民服务措施,提升行业精神文明建设示范力。加快形成合作共建、错位竞争、竞相发展的良好局面;带动引导全行业加大精神文明建设投入,完善督查指导、标准规范、竞争激励、考评表彰等综合评价体系;加强宣传工作,解读行业文明创建工作内涵,集中宣传好示范单位的做法和先进典型的事迹,为深入推进全市交通运输行业精神文明建设营造良好氛围。
(五)深化公路建管养体制改革。推动公路建管养协调发展。统筹规划公路建设,强化项目管理,提升公路养护人员作业水平。树立公路工程全寿命周期成本理念,在考虑公路建设、养护、运营、管理等成本效益的同时,更加注重安全、绿色、服务等社会效益;坚持以人为本和民生优先,以群众需求为导向,注重公路的功能性和出行者需求,合理安排公路养护,提升路网管理和服务水平。加强与科研单位和高等院校的合作,针对泰安市地形条件及公路特点,按照因地制宜、专群结合、经济实用的原则,大力引进推广已应用成熟的低成本、易操作的标准化养护技术,提高建设和管护市场化、专业化水平。
十、资金需求
“十四五”期间,我市综合交通运输建设项目概算资金约486.5亿元。其中:铁路建设总投资18亿元;公路建设资金377.1亿元(含高速公路投资约257.5亿元,普通国省道投资56.6亿元,农村公路投资63亿元);枢纽场站建设投资59.4亿元;港航建设投资21.5亿元,民航建设投资5.5亿元;智慧交通建设投资5亿元。
十一、环境影响评价
(一)环境影响分析。坚持可持续发展理念,集约节约利用资源,严格执行规划和建设项目环境影响评价制度,严格落实“三线一单”制度和环境保护、水土保持“三同时”制度,保持与各类环境敏感区相协调。注重提升资源、能源综合利用水平,加强交通基础设施节能环保和风险防控能力,严格执行排放标准,推广新能源、节能环保运输装备的应用,确保规划实施产生的不利环境影响总体可控。
(二)预防和减缓不良环境影响的对策
1.遵守环境保护法律法规。严格执行《中华人民共和国环境保护法》《中华人民共和国环境影响评价法》《中华人民共和国土地管理法》《中华人民共和国水土保持法》《中华人民共和国水污染防治法》《规划环境影响评价条例》《中华人民共和国自然保护区条例》《建设项目环境保护管理条例》等法律法规。
2.强化能源节约利用。采取综合节能与效能管理措施,提高交通基础设施建设标准,推动技术装备现代化。发展先进适用的节能减排技术,加强新型智能、节能环保技术装备的研发和应用。提高电能、LNG 等清洁能源和太阳能等可再生能源在交通行业中使用比重。
3.严格污染物排放控制。积极采用综合措施,严格把控规划、设计、建设、运营等环节污染物的排放和治理,改善沿线声环境和振动环境质量,有效防治大气污染、光污染、土壤污染、水污染、固态废弃物污染等环境污染。
4.完善监管保障体系和应急预案。完善司法监督、公众监督和行政问责制度,加强工程验收环节管理,做好规划项目施工、运行阶段的环境监管。完善环境风险事故预防和应急处置机制,制定环境污染事故应急预案。
十二、保障措施
(一)加强组织领导。坚持和加强党的全面领导,强化党对交通运输发展工作的集中统一领导,始终把党的领导贯穿到加快交通建设工作的全过程。在市委、市政府的统一领导下,各级各有关部门和单位要加强沟通配合,建立健全工作协调机制,围绕规划确定的主要目标和重点任务,细化措施、明确责任,确保规划有序实施。市交通运输局要发挥好牵头部门作用,统筹抓好规划落实;发展改革委、公安(交警)、自然资源和规划、财政、住房城乡建设等部门要立足各自职能,加强协调配合,共同加快我市综合交通运输体系建设步伐,确保高质量完成既定任务。
(二)强化要素保障。加强资金保障,统筹研究交通专项资金和长期债券使用政策,充分利用市场机制运作,探索交通基础设施与沿线土地、资源、产业等一体化开发,拓宽资金筹措渠道,推动建立“政府主导、分级负责、多元筹资、规范高效”的交通运输多元化投融资体制。鼓励采用建设养护总承包、政府和社会资本合作(PPP)、设计施工总承包等模式,积极引导社会资本参与交通基础设施投资和运营。加强用地保障,统筹安排交通基础设施建设用地,依法依规加快项目用地审批工作,提升土地集约节约利用水平。加强生态保障,做好与“三线一单”的衔接,注重集约发展。加强法规、政策保障,做好政策储备。
(三)抓好项目实施。根据规划,结合上级有关工作部署,制定全市“十四五”综合交通运输规划项目库,明确项目实施序列,精心组织项目实施。要加强与省级相关部门对接沟通,争取我市更多项目纳入省计划盘子并争取更多资金、政策支持。积极协调上级主导途经我市的项目尽快推进。加快推进我市自主推进的具备立项和建设条件的项目,按年度分解目标任务,细化落实重点任务,完善监督考核机制,加强规划实施事中事后监管和动态监测分析,确保各项目标任务有序推进。按照“完成一批、研究一批、储备一批”的思路,加快有关研究项目论证工作,做好项目储备。






