
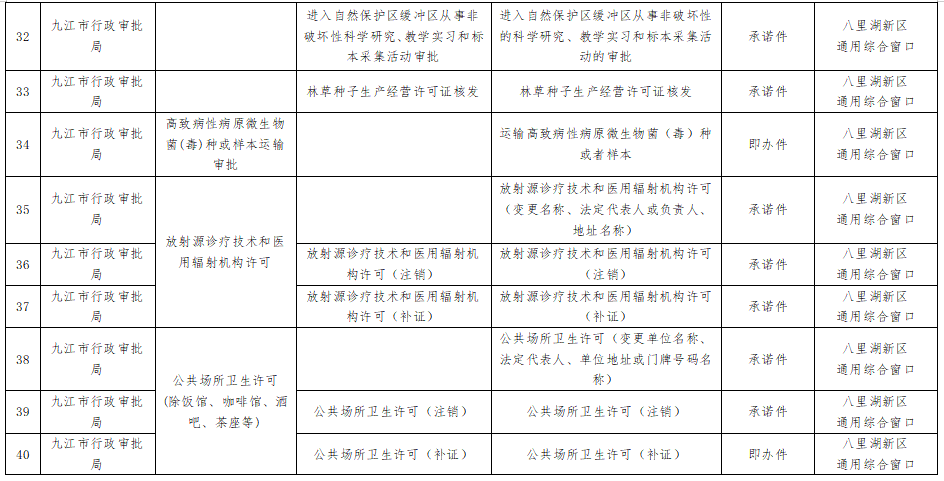
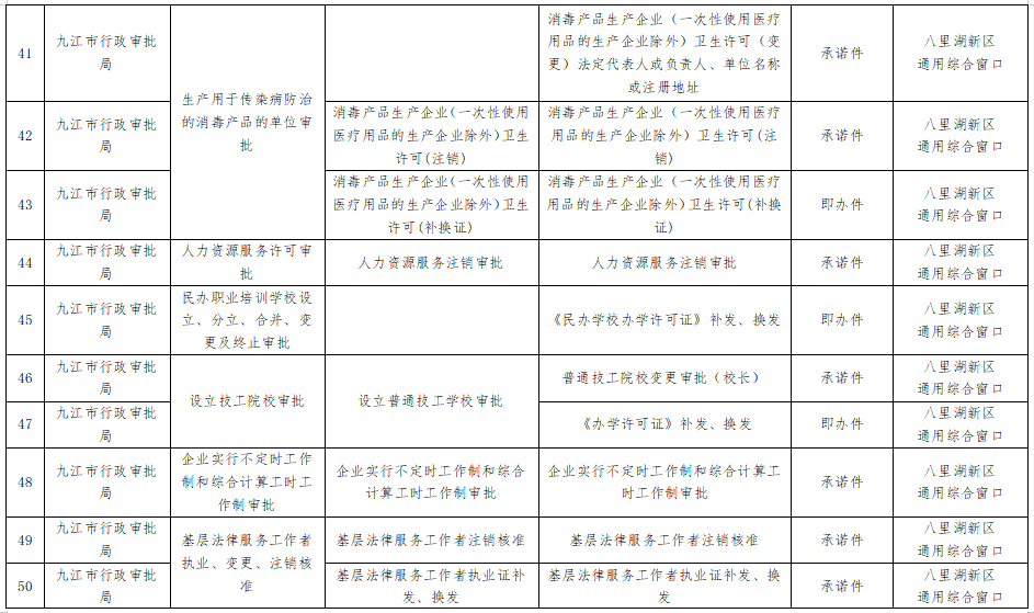
2022年5月12日九江市正式启动市区同办,八里湖新区政务服务中心承接市本级第一批委托八里湖新区受理的政务服务事项共120项。
为进一步深化“放管服”改革,加快政府职能转变,推进政务服务提质增效。根据市政务服务办《关于做好市级政务服务事项委托县级受理的工作通知》文件精神,为切实做好八里湖新区受理市级政务服务事项相关工作,落实政务服务事项“市县同办”。













图源:九江八里湖新区官微
一、办公时间
工作日上午9:00-12:00;下午13:30-17:00
二、办公地点
九江市政务服务中心大厅三楼八里湖新区通用综合窗口(市县同办)。
三、受理时间及事项
2022年5月12日正式启动市区同办,八里湖新区政务服务中心承接市本级第一批委托八里湖新区受理的政务服务事项共120项。






