
2022年5月19日台州疾控紧急提醒
5月18日0-24时,天津市、四川省广安市分别报告新增本土新冠肺炎确诊病例7例、33例和无症状感染者26例、112例。为持续做好疫情防控工作,台州市疾控中心发布紧急提醒:
一、请速报备
近14日内有天津市、四川省广安市旅居史的人员,请立即向所在单位、社区(村)、入住宾馆报告,并通过“台州防疫自主申报”小程序进行申报,至少主动开展核酸检测2次(间隔48小时),配合落实健康管控措施。
二、谨慎出行,做好申报和个人防护
当前国内疫情形势依然严峻复杂,人员流动和聚集存在较大的疫情传播风险。请广大市民近期谨慎出行,不前往疫情发生地所在的县(市、区),确需外出务必做好个人防护并提前了解当地疫情防控政策。有疫情发生地所在的县(市、区)非必要不来(返)台州,确需来(返)的请提前做好申报,并携带48小时内核酸检测阴性证明。其他低风险地区来(返)台州无48小时内核酸检测阴性证明的,也请于抵达台州后24小时内免费进行1次核酸检测。
三、坚持健康监测
请广大市民密切关注自身和家人的健康状况,当出现发热、咳嗽、鼻塞、流涕、咽痛、肌痛、腹泻等症状时,请务必在做好个人防护的情况下及时到设有发热门诊的医疗机构规范就诊,并主动告知旅居史和接触史,就医途中避免乘坐公共交通工具出行。
疫情防控,需要你我共同参与!请继续做好戴口罩、勤洗手、常通风、保持“一米线”、不聚集等防护措施。
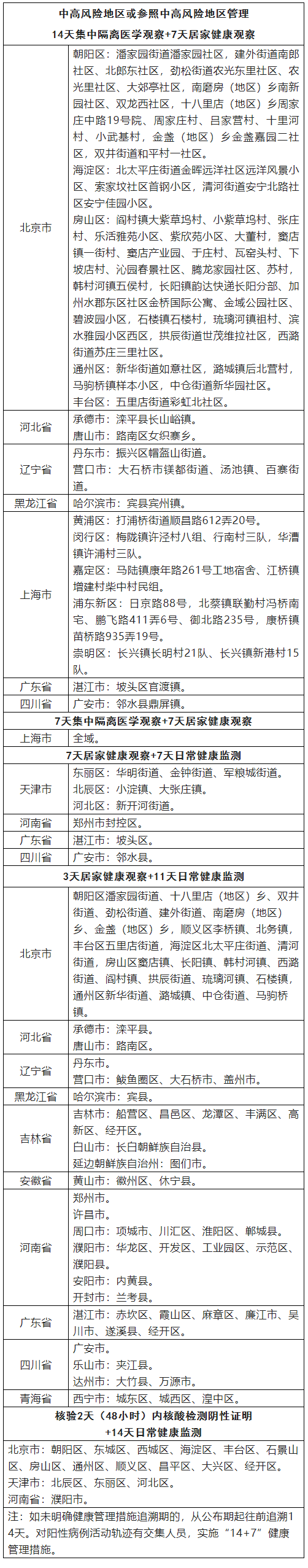
疫情风险地区来(返)台州人员健康管理信息表(截至2022年5月19日)






