
2022年6月20日更新。
佛山返佛人员到过哪些地方回来需要报备?
报备方式:根据佛山市疫情防控要求,所有抵佛、返佛旅客均需要在微信小程序“佛山通”进行行程申报。
最新消息:1、对6月5日以来有澳门划定的红黄码区旅居史的人员实施7天集中隔离+7天严格居家健康监测。对6月5日以来有澳门特别行政区(除划定的红黄码区外)旅居史的人员实施7天居家健康监测+7天自我健康监测。
2、对6月15日以来有深圳市福田区、罗湖区旅居史的人员实施3天居家健康监测+11天自我健康监测。除上述区域外,自6月15日以来有深圳市旅居史的人员,请立即向所在社区(村)、单位、酒店主动报备,并配合完成一次核酸检测。
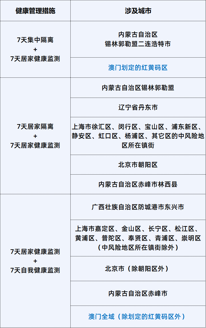
疫情防控重点关注城市:
来(返)佛人员近14天内有以上城市旅居史,请第一时间向所在社区(114查询电话号码)、酒店或单位报告,做好个人防护,配合落实我市健康管理措施。
来(返)佛人员健康管理措施:以下人员需要主动报备。
1、深圳市来(返)佛人员,实施3天居家健康监测+11天自我健康监测。
2、所有省外来(返)佛人员需持48小时内核酸检测阴性证明,抵佛后第一时间向所在社区(114查询电话号码)、酒店或单位报告,实施核酸检测3天2检,后11天落实自我健康监测。
3、高风险地区来(返)佛人员,实施14天集中隔离。
4、中风险地区来(返)佛人员,实施14天居家隔离。
5、高风险地区所在县(市、区,直辖市为街道)及参照高风险地区(14天内累计报告本土阳性个案超过10例但尚未调整为高风险地区)管理县来(返)佛人员,实施14天居家隔离。
6、有社区暴发疫情的地市(直辖市为区、县)来(返)佛人员,实施7天居家隔离+7天居家健康监测。
7、持续疫情大流行的地市(直辖市为区、县)来(返)佛人员,实施7天集中隔离+7天居家健康监测。
8、有明显社区传播的地市(直辖市为区、县)、高风险地区所在地市(直辖市为区、县)来(返)佛人员,实施7天居家健康监测+7天自我健康监测。
9、所有从中高风险地区所在地级以上市(含副省级城市和直辖市)乘坐飞机、火车、客运班车等来(返)佛人员,抵佛后需在机场、火车站、公路客运站进行1次落地核酸检测,采样后即可离开。建议旅客尽量选乘非公共交通工具离开,返回居住地等候核酸检测结果。
以下日期以来以及与通报病例活动轨迹有交集、重合的来(返)佛山的人员请立即向所在社区报备,并配合疫情防控措施。






