
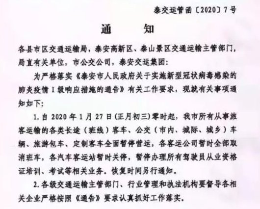
根据防控工作需要和各级交通主管部门要求,1月27日起,第二公交公司全部公交线路停运。
▶▶▶▶因南官庄至刘宣洛村路段增设了3处限宽路障,公交车运行中容易剐蹭,自1月20日起,235路改道绕行,调整为自良庄镇-北宋-房宣洛村-西庄村,临时取消西良庄、良庄南村、南官庄村站牌。
▶▶▶▶因白云寺村附近道路受高速修路影响,路面损坏,公交车多次损坏,自12月28日起,226路调整为:由黑峪村始发,途经红河、东庄、大地、辛庄、羊栏沟、官地大桥到达泰安小井公交枢纽站。取消白云寺、双山、麻塔至大岭子的站点。
▶▶▶▶240路因修路,临时取消煜石汶、赵石汶村,末站为新宇驾校。
▶▶▶▶因南黄村至吴家土门村道路施工维修,237路自12月19日起恢复部分路段运行,末站为后张土门村。
温馨提示:出行记得佩戴口罩!






