新冠病毒肺炎科学防护小常识(新冠状病毒感染肺炎防控知识)

社会热点2022-10-22 14:49:33佚名

新冠病毒肺炎科学防护小常识(新冠状病毒感染肺炎防控知识)

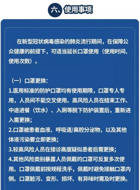
  口罩怎么选?到底怎么用?科学防护小常识来了!

  

  

  

  

  

  

  

  

  

  附:口罩类型及推荐使用人群

  

  来源:齐鲁网

本文标签: 口罩  齐鲁  来了  推荐使用  小常识  

相关推荐

猜你喜欢

大家正在看