
泰安疫情防控重点物资运输车辆通行证办理流程:
1.关注“山东省交通运输厅“微信公众号;
2.点击“通行证”;
3.点击“新建申请”;
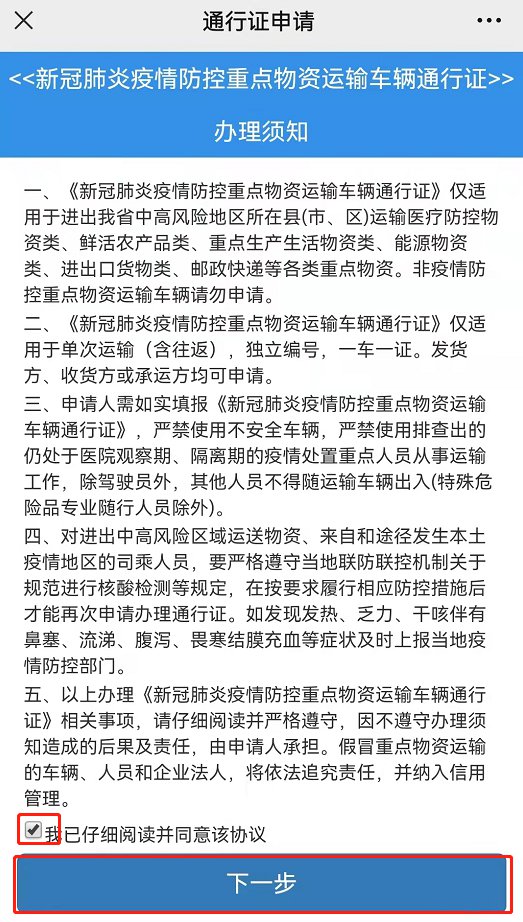
4.查看办理须知,勾选“我已仔细阅读并同意该协议”,点击“下一步”;
5.进入通行证申请页面,填报相应内容,上传证明材料,点击“保存”;
6.后台审核通过后,申请人可从填报司机联系方式收到发送的办理成功或驳回的短信;
7.进入“历史记录”,生成电子通行证;
8.驾驶人在测温正常的基础上,持通行证、绿色健康码和行程码、48小时内核酸检测阴性报告通行。






