
2020年6月8日,《潍坊市人才安居工程实施意见》(潍办发〔2020〕9号)正式印发,要求对新来潍就业创业的各类人才,采取购房补贴与人才住房实物相结合的方式进行安居保障。
2021年3月1日,市委组织部及市民政局、财政局、人社局、自然资源和规划局、住建局、国资委等7部门印发了《潍坊市市区人才安居工程实施细则(试行)》(潍建发〔2021〕3号)。进一步明确了购房补贴和人才租赁住房的申请条件、办理流程、办理时限、承办单位等内容。
保障范围
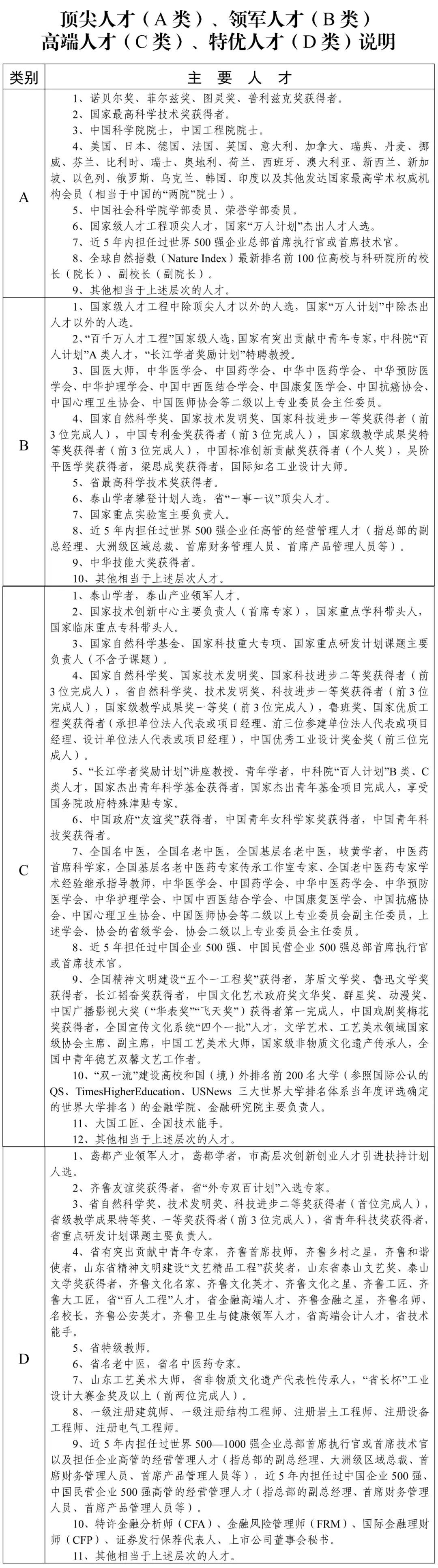
自2020年6月8日起,新来潍就业创业的人才,包括A、B、C、D类高层次人才,博士、硕士、本科、专科全日制毕业生,毕业时取得预备技师或高级工职业资格的高级技校或技师学院全日制毕业生,及留学回国本科以上毕业生纳入我市人才安居工程保障范围。其中,博士、硕士、本科和专科类人才,在年龄及认定上作了具体规定。
补贴标准
购房补贴方面,符合条件的人才购买首套住房的,A、B、C、D类高层次人才分别补贴300万元、50万元、30万元、15万元;对博士研究生、硕士研究生、本科毕业生(预备技师)、大专毕业生(高级工)分别补贴30万元、10万元、7万元、2万元。
人才租赁住房方面,采取集中建设、市场购买、项目配建、单位自建等多种方式进行筹集,面向各类人才只租不售、轮候配租、周转使用;符合条件的A、B、C类高层次人才租赁人才住房,一定期限内给予免租,其他各类人才租赁人才住房,每个租期2年,最多不超过3个租期,租金标准实行递增模式,首个租期的租金标准按照不高于同区域相近品质住房租金的60%确定,第2、3个租期按照不高于80%确定。
申请条件
购房补贴申请条件
与就业单位签订3年及以上劳动合同;在市区初次自主创业的,须依法登记注册成立企业、民办非企业单位、社会团体、事务所以及有雇工的个体工商户,并担任法定代表人;
就业或创业后在市区缴纳城镇职工社会保险12个月(以养老保险为准)以上,或以全职身份通过我市新申报入选国家级人才工程、泰山系列人才工程人才和鸢都产业领军人才;
申请人家庭在潍坊市区范围内无住房登记信息,且至购房之日前3年内在潍坊市区无住房交易记录;
用人单位注册地须在市区(中央、省属驻潍及市属机关事业单位除外);
未享受过我市公租房、经适房等住房保障政策。已租赁公租房的,应在购房补贴发放前退出公租房保障;
所购住房产权应为申请人所有。申请人已婚的,共有产权人应为申请人配偶。
需要说明的是,夫妻双方均符合补贴条件的,可分别享受购房补贴,但享受补贴总金额不得超过购房金额。
人才住房申请条件
与购房补贴相比,最大的不同点在于社保缴纳时限上,不再需要缴满12个月,只要在市区缴纳了社保即可申请,目的就是为了让来潍就业创业的人才,第一时间享受人才住房保障,其他条件与购房补贴基本一致。
申请流程
为做好人才服务工作,规定由用人单位统一向各级承办部门申请,承办部门于每季度首月10日前集中受理,相关部门间流转审核办理。其中,购房补贴向人社部门提出申请,人才住房向住建或当地指定的承办部门申请;中央、省属驻潍及市属机关事业单位,用人单位向市有关部门申请,其他用人单位向纳税地所在区级人社部门申请,民办非企业单位、社会团体、事务所以及有雇工的个体工商户向注册地区级有关部门申请。






