
2020年8月10日0时至24时:
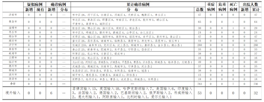
山东无本地住院疑似病例、确诊病例。累计报告确诊病例763例,死亡7例,治愈出院756例。
山东省无新增境外输入疑似病例,济南市报告哈萨克斯坦输入确诊病例6例。累计报告境外输入确诊病例53例,累计治愈出院32例。
山东省无新增无症状感染者。正在隔离观察治疗的无症状感染者9例(均为境外输入)。目前共追踪到密切接触者23931人,尚有622人正在接受医学隔离观察。详见下表(单位:例):
备注:山东省本地病例按确诊时医院所在县区统计,境外输入病例单独统计。新增确诊病例和无症状感染者具体情况由相关市卫生健康委进行通报。
详情公布
2020年8月10日0时-24时,济南市本地无新增新型冠状病毒肺炎确诊病例及疑似病例。新增境外输入新型冠状病毒肺炎确诊病例6例。
新增境外输入确诊病例都是从哈萨克斯坦乘坐国航CA0628航班于8月8日抵达济南的入境人员,确诊前均在市传染病医院实施隔离观察治疗。
境外输入确诊病例7:男,42岁,山东省东营市人,哈萨克斯坦工作。患者入境时体温正常,无发热及呼吸道症状,海关检测核酸阴性,抗体IgM阳性、IgG阳性。市传染病医院复核核酸阴性,抗体IgM阳性、IgG阳性;胸部CT示右肺中叶肺炎,经专家组会诊确诊为新冠肺炎确诊病例普通型。
境外输入确诊病例8:男,48岁,安徽省阜阳市人,哈萨克斯坦工作。患者入境时体温正常,无发热及呼吸道症状,海关检测核酸阴性,抗体IgM阳性、IgG阳性。市传染病医院复核核酸阴性,抗体IgM阳性、IgG阳性,胸部CT示双肺肺炎,经专家组会诊确诊为新冠肺炎确诊病例普通型。
境外输入确诊病例9:男,37岁,甘肃省张掖市人,哈萨克斯坦工作。患者入境时体温正常,无发热及呼吸道症状,海关检测核酸阴性,抗体IgM阳性、IgG阳性。市传染病医院复核核酸阴性,抗体IgM阳性、IgG阳性,胸部CT示双肺炎症,经专家组会诊确诊为新冠肺炎确诊病例普通型。
境外输入确诊病例10:男,35岁,新疆维吾尔自治区石河子市人,哈萨克斯坦工作。患者入境时体温正常,无发热及呼吸道症状,海关检测核酸阴性,抗体IgM阴性、IgG阳性。市传染病医院复核核酸阴性,抗体IgM阳性、IgG阳性,胸部CT示双肺炎症,局部肺气肿表现,经专家组会诊确诊为新冠肺炎确诊病例普通型。
境外输入确诊病例11:男,55岁,湖北省武汉市人,哈萨克斯坦工作。患者20天前出现咳嗽、咳白痰,伴胸闷、憋气,期间出现发热,具体体温监测情况不详,给予对症治疗后体温降至正常。7月23日、7月28日和8月3日在哈萨克斯坦检测新型冠状病毒核酸均为阴性。患者入境时轻微咳嗽,无发热症状,海关检测核酸阴性,抗体IgM阴性、IgG阳性。市传染病医院复核核酸阴性,抗体IgM阳性、IgG阳性,胸部CT示双肺炎症,经专家组会诊确诊为新冠肺炎确诊病例普通型。
境外输入确诊病例12:男,47岁,湖北省黄石市人,哈萨克斯坦工作。患者入境时体温正常,无发热及呼吸道症状,海关检测核酸阳性,抗体IgM阴性、IgG阴性。市疾控中心复核核酸阳性,市传染病医院检查胸部CT示双肺肺炎,经专家组会诊确诊为新冠肺炎确诊病例普通型。
截至2020年8月10日24时,济南市本地累计报告新型冠状病毒肺炎确诊病例47例,已全部治愈出院;累计报告境外输入新型冠状病毒肺炎确诊病12例,5例治愈出院,7例在定点医疗机构隔离观察治疗。累计报告境外输入新型冠状病毒无症状感染者9例,6例治愈出院,3例在定点医疗机构隔离观察治疗。无疑似病例。累计追踪到密切接触者3349人,尚有262人正在接受医学观察。






