
注:宜安行电子通行证明仅适用于高速公路各管制卡口通行。其他如小区封闭,葛洲坝区域管制等情况不适用该程序。
根据《湖北省防控新型冠状病毒感染肺炎疫情期间在外人员返鄂返汉工作指导意见》(鄂防指发[2020]23号)、《宜昌市新型冠状病毒感染肺炎疫情防控指挥部关于交通管制期间允许部分返岗返回人员通行的通告》(第5号)、《宜昌市新型冠状病毒感染肺炎疫情防控指挥部关于启用“宜安行”网上通行平台的通告》等文件精神,结合我区实际,现就办理流程通告如下:
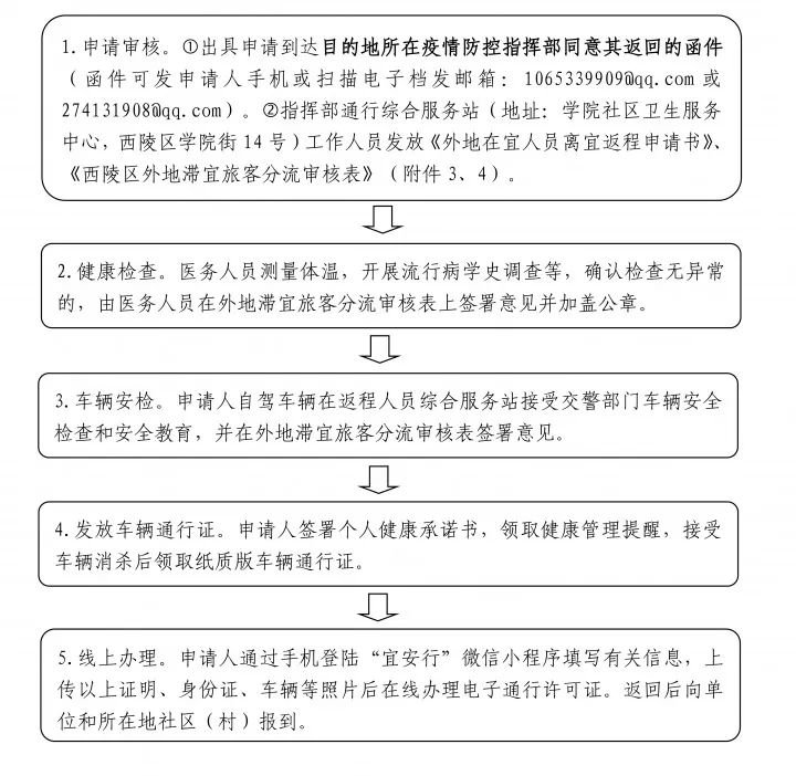
一、从外地进入宜昌人员车辆通行许可办理流程
二、离开宜昌人员车辆通行许可办理流程
三、大宜昌境内离开西陵跨县市返岗人员车辆通行许可办理流程
四、防疫及保障车辆通行许可办理流程
附件:长按二维码即可下载
1. 健康证明(样式)
2. 在外人员进宜申请书(样式)
3. 外地在宜人员离宜返程申请书
4. 西陵区外地滞宜旅客分流审核表
5. 防疫及保障车辆证明(样式)
一、麦德龙宜昌西陵商场
麦德龙仅接受小区业委会、物业或社区网格员为代表;
汇总小区的需求统一向麦德龙预订,每次订购满20个套餐起送。
每日预定截止时间为下午15:00;次日下午15:00开始配送。
套餐共分为蔬菜套餐、肉类套餐、洗化套餐、米油套餐

注意事项: 配送范围:目前仅对西陵区进行配送
当日接收订单15:00点止,次日17:00前配送到
所有商品请当场验货,如无质量问题不退不换。
特殊时期,仅送至小区门口给小区业委会成员或物业。
麦德龙预订电话:0717-6787906李艳芬15997650253
预定请告知小区名称及地址,套餐品种和份数,预留正确联系人电话。
二、武商量贩
为葛洲坝片区市民提供社区配送服务市民有2种购买方式:
第1种:网格员收集订单,自行集中到武商量贩葛洲坝店代购。
第2种:各街办收集订单和货款,向武商量贩葛洲坝店下订单、付款,武商集中配送到各街办,社区或物业人员分发。
第2种方式购买有以下几种套餐可供市民更便捷的选购
西陵区市民每晚18:00前点把需要的套餐序号报给社区网格员!支付货款!
套餐种类如下:
套餐A(蔬菜 价值50元左右)
大白菜8斤左右、土豆5斤左右、黄瓜4斤左右、白萝卜3斤左右
(差额替代品种有机花菜、西红柿、红菜苔等)
套餐B(蔬菜、水果、肉 价值100元左右)
蔬菜(50元左右):大白菜8斤左右、土豆5斤左右、黄瓜4斤左右、白萝卜3斤左右
水果(20元左右):砂糖橘/香蕉/苹果/柑橘类(根据库存挑选任意1品种)
肉类(30元左右):双汇冷冻带脂里脊
(差额替代品种有机花菜、西红柿、红菜苔等)
套餐C(蔬菜、水果、肉、袋装米 价值150元左右)
蔬菜(50元左右):大白菜8斤左右、土豆5斤左右、黄瓜4斤左右、白萝卜3斤左右
水果(20元左右):砂糖橘/香蕉/苹果/柑橘类(根据库存挑选任意1品种)
肉类(20元左右):双汇冷冻带脂里脊
大米(60元左右):袋装大米10kg一袋
(差额替代品种有机花菜、西红柿、红菜苔等)
套餐D(调料类 价值50元左右)
大桥生粉200g一袋、李锦记味极鲜酱油1L一瓶、仙宇大三蒸米粉135g一袋、李锦记财神蚝油510ml一瓶、武商优选辣椒50g一袋、云鹤雪花盐200g(未加碘)一袋、老恒和精制料酒500ml一瓶、大桥鸡精40g一袋、太太乐99度味精100g一袋、七姊山西陈醋420ml一瓶
(替代商品为同规格其它品牌商品)
套餐E(粮油类 价值100元左右)
金龙鱼第二代调和油5L一瓶、汉福软香米10Kg一袋
(替代商品为同规格其它品牌商品)
套餐F(畜产类 价值100元左右)
仔排2.5斤左右,鸡蛋3.6斤左右(1板30枚)
套餐G(非食类 价值100元左右)
立白润之素洗手液500g+500g一组、舒肤佳纯白清香型香皂115g*2一组、维达至有份量卫生卷纸2000g一提、洁柔120抽3层抽取式纸面巾(18包装)一提、七度空间少女卫生巾夜用8片装一包
(替代商品为同规格其它品牌商品)
套餐H(面条类 价值50元左右)
雪健原味家常味1000g三把、雪健鸡蛋面1000g三把
(替代商品为同规格其它品牌商品)
套餐I(蔬菜类 价值100元左右)
胡萝卜2斤、菜苔2斤、大白菜8斤、黄瓜2斤、西红柿2斤、有机花菜2斤、蒜苗1斤、小黄姜1斤、大蒜1斤、士豆5斤、青椒2斤、白萝卜3斤(差额配送)
套餐J(牛奶类 价值100元左右)
安幕希希腊风味酸奶205g*12一提、伊利金典纯牛奶250ml*12一提
(替代商品为同规格其它品牌商品)
套餐K(牛奶、鸡蛋类 价值150元左右)
伊利金典纯牛奶250ml*12二提、鸡蛋二板(60枚)
(替代商品为同规格其它品牌商品)
套餐L(零食类 价值100元左右)
太平梳打400g一袋、旺旺仙贝618g一袋、乐事薯片135g一袋、西麦燕麦片1500g一袋、台湾风味米饼320g一袋
(替代商品为同规格其它品牌商品)
配送须知:
1、当日定单次日14:30开始配送;
2、特殊时期,请当场验货,一经售出,概不退换;
3、配送人员每日进行严格的体温检测;
4、将市民预定物资送到街办指定的收货点,街办负责人组织收发,各小区社区网格员、物业公司通知市民当天及时领取物资。
联系人:
石店(13018046818)
王主管(15171855697)
三、国贸超市
预订须知:
仅支持社区(小区)集中配送货有需要配送货的社区网格员、小区物业负责人请及时致电国贸超市!




配送须知:
1、配送范围:因防控疫情,管控出行,目前仅对西陵区(不含葛洲坝区域)、伍家岗区进行配送,后期调整请随时关注信息发布。
2、次日13:00开始配送
3、请当场验货,特殊时期,一经售出,概不退换。
4、每单商品配送前,将进行严格的消毒,配送人员进行严格的体温检测。
5、特殊时期,仅送至小区门口,电话通知领取。
6、请保持电话畅通,避免无法完成配送。
预订电话:
涂艳 15997502228
温馨提醒:
1、因价格及市场波动,套餐内容每天不一样,欢迎预订前电话咨询。
2、请先付款后配送,预订及付款均请联系以上人员。

四、北山超市(葛洲坝店)
疫情期间,商品采购环节有诸多不确定因素,无法保证明细表中每种商品齐全,但我们会尽量在同品类、同等价值商品中丰富搭配、保证品质;尽最大努力丰富您的生活所需。
商品价格按卖场正常零售价计算,保证每张小票总金额不低于套餐总金额。特殊时期,共克时艰,相互谅解,谢谢!
购买流程:
北山超市仅接受物业或社区网格员为代表,汇总后需求统一向被北山预订,
每日预定截止时间为下午18:00;次日下午12:00开始配送。特殊时期,仅送至负责区域的网格员手里。
套餐共分为蔬菜套餐、肉类套餐、洗化套餐、零食套餐、米油套餐。
联系人陈海燕
电话13886674709



五、东方超市
为减少市民外出,有效控制蔓延,东方超市为全城社区及居民小区的基本生活物资提供配送上门服务
每日14:00全城截单,次日17:00配送到家






