森百科
社会热点
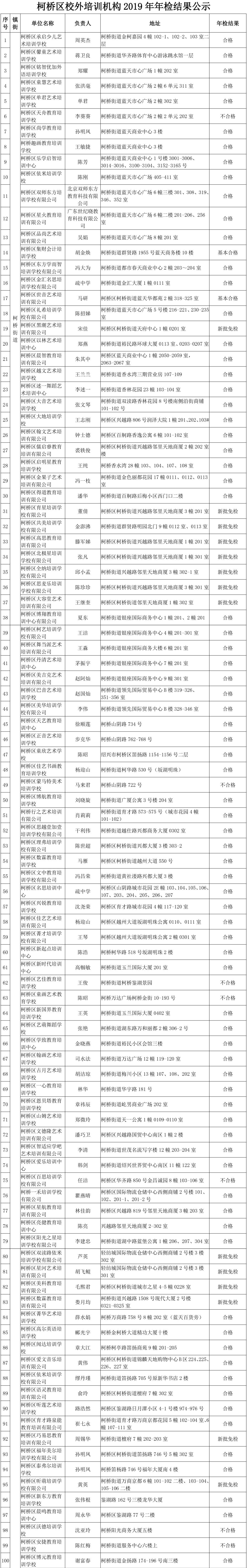
绍兴柯桥校外培训机构年检结果是怎样的?
社会热点
2022-10-18 18:00:06
佚名
本文标签:
news
text
align
center
img
上一篇:
南昌去长沙要报备吗现在? 南昌去长沙要报备吗现在疫情
下一篇:
绍兴诸暨哪些医院可以异地结算(绍兴诸暨哪些医院可以异地结算医保)
相关推荐
2023年郑开马拉松开封交通管制及公交线路调整汇总
社会热点
2023-04-12
2023年郑开马拉松开封交通管制及公交线路调整汇总
2023郑开马拉松期间开封公交停了吗(2021郑开马拉松开封交通管制)
2023奔跑贾汪活动时间+地点
对话“AI复活奶奶”当事人:想到了会引起争议,但多数人支持我
猜你喜欢
发蜡和定型喷雾有什么不同(发蜡和定型喷雾有什么不同吗)
社会热点
2023-04-12
女人花歌词(女人花歌词完整版)
社会热点
2023-04-12
周公解梦梦见剪头发 周公解梦梦见剪头发是什么征兆 女人
社会热点
2023-04-12
简笔画——怎么画白雪公主(白雪公主怎么画简笔画?)
社会热点
2023-04-12
衣领发黄清洗窍门 去除衣领上的黄渍妙招
社会热点
2023-04-12
泥融飞燕子沙暖睡鸳鸯的意思(泥融飞燕子沙暖睡鸳鸯的意思蚂蚁)
社会热点
2023-04-12
大家正在看
发蜡和定型喷雾有什么不同(发蜡和定型喷雾有什么不同吗)
女人花歌词(女人花歌词完整版)
周公解梦梦见剪头发 周公解梦梦见剪头发是什么征兆 女人
简笔画——怎么画白雪公主(白雪公主怎么画简笔画?)
衣领发黄清洗窍门 去除衣领上的黄渍妙招
泥融飞燕子沙暖睡鸳鸯的意思(泥融飞燕子沙暖睡鸳鸯的意思蚂蚁)
考研拟录取名单怎么查 考研学校拟录取名单怎么查
化纤维衣服是什么衣服(化纤维衣服是什么衣服啊)
WPS文字如何快速的转换成表格(wps怎么把文字转换为表格)
运动减脂是什么 运动减脂是什么课