
5月23日,柯桥区出现新冠肺炎阳性感染者,5月24日,柯桥区启动突发公共卫生事件Ⅱ级响应。为严格落实“预防早发现机制”,进一步加强健康监测,现紧急提醒如下:
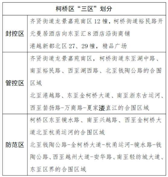
5月17日以来有柯桥区旅居史的在嵊人员,立即主动向所在镇(街)、村(社区)或单位报备,并通过属地防疫申报平台如实进行申报,积极配合落实健康管控措施(有柯桥区防范区旅居史的人员,连续进行三天核酸检测;有柯桥区管控区、封控区旅居史的人员执行7天居家健康观察管理措施,第1、3、5、7天分别进行1次核酸检测;柯桥“三区”以外其他有时空交集人员在做好个人防护的前提下,及时就近到属地愿检尽检点进行2次核酸检测,即第1天和第4天各一次)。







