
关于进一步做好新冠肺炎核酸检测工作的通告
根据绍兴市疫情防控工作要求:从5月31日起,全市居民需每7天进行一次核酸检测,同时进入重点场所需出示72小时核酸检测阴性证明。该项措施自5月31日0时起执行,首次7天周期第一天是从5月31日0时算起,市民未按规定落实常态化核酸检测,超过7天的,即到6月7日0时仍没做过一次核酸检测的人员,健康码将赋“黄码”。被赋黄码以后,只要在浙江省范围内做一次核酸检测结果阴性,健康码将自动转回绿码。
为方便市民及时检测核酸及正常出行,有关事项通告如下:
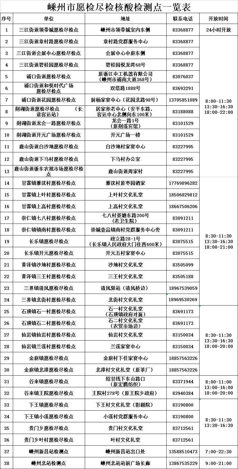
1.请合理安排检测。目前全市已增设核酸采样点位,并延长采样服务时间;同时采购了104个移动式核酸采样小屋,正在有序投放。请广大市民合理安排检测时间,分时段有序参加检测,请保持1米线,尽量不拥堵。
2.请主动配合扫码。当前全市机关事业单位、所有公共场所和社区统一张贴使用“绍兴场所码”,严格执行逢进必扫,逢扫必验,逢验必严;市民如进入公共场所、单位、社区,请配合做好扫码验码工作。对个人核酸检测超过72小时的将在场所码中使用黑白弹窗提醒。
3.严格执行检测要求。高风险岗位工作人员和公共服务行业从业人员的核酸检测频次按照相关规定执行,部分重点行业和重点岗位从业人员核酸检测频次按最新要求执行(具体见附件);绍兴市外非疫情重点地区来嵊返嵊人员应提供抵嵊前48小时内核酸检测阴性证明。
4.严格执行查验要求。重点场所核验72小时内核酸阴性证明。乘坐高铁、公交(持学生卡人员按照学生检测频次提供的核酸检测证明)、公路水路客运等公共交通工具,进入党政机关事业单位、各类市场、商场超市、餐饮住宿、旅游景点、养老福利机构、图书馆、体育馆、博物馆、文化馆,健身、理发、美容、母婴护理、采耳、洗浴、足浴、培训机构、影剧院、游艺厅、网吧、酒吧、KTV、歌舞厅、音乐厅、桌游店、棋牌室、剧本杀、密室逃脱等公共场所,应提供72小时内核酸检测阴性证明或书面核酸采样凭证(采样凭证需严格进行实名登记,明确具体采样时间),对超过72小时或健康码异常的不予进入。其他场所应核验7天内核酸检测阴性证明或书面采样凭证,对无法提供的不予进入。
嵊州市新型冠状病毒肺炎疫情
防控工作领导小组办公室
2022年5月31日






