
一、招生对象
小学:年满6周岁(2016年8月31日以前出生)的适龄儿童。初中:2022年应届小学毕业生。且符合下列条件之一:
1.具有诸暨户籍的;
2.入学对象本人或父(母)在诸暨拥有合法产权住房的;
3.符合诸暨市规定入学条件的外来建设者随迁子女。
确因身体状况需要延缓入学的,由父母或其他法定监护人向户籍所在地镇乡(街道)中心学校提出申请,由中心学校备案。
二、招生范围
公办学校按划定的学区招生(具体学区详见各镇乡<街道>招生入学实施办法)。民办学校面向本市范围招生。
九年一贯制学校的小学部学生可以直升其初中部。
三、招生原则
(一)保障适龄儿童入学原则。严格执行《中华人民共和国义务教育法》等法律法规,切实保障适龄儿童少年接受义务教育的权利。落实以居住证为主要依据的外来建设者随迁子女义务教育入学同城化待遇,确保合法持有居住证的外来建设者随迁子女应入尽入。严禁社会培训机构等以“国学班”“读经班”“私塾”等形式替代义务教育的非法办学行为。
(二)相对就近入学原则。根据适龄儿童少年人数、学校分布、行政区划调整等因素,统筹考虑,科学、合理划定招生学区。学区划定后应保持相对稳定,对出现学校布局调整、学龄人口变化较大等情况的,各校可在科学评估、广泛征求意见的基础上向局备案后适当调整片区范围,提前向社会公布,并深入细致做好宣传解释工作。
(三)免试入学、均衡编班原则。严格执行义务教育免试入学规定,不得以面试、评测等名义挑选学生。严禁以各类考试、竞赛、培训成绩或证书证明等作为招生依据;严禁学校以任何名义设立重点班、快慢班、实验班等,不得以“国际部”“国际课程班”“境外班”等名义招生编班。普通义务教育学校停止招收各类特长生。
(四)阳光招生原则。公办学校严禁收取与入学挂钩的任何费用,民办学校要严格按要求公布收费标准。严禁借转学名义变相掐尖招生,严格执行取消“择校生”“借读生”的规定。严禁挂靠学籍,切实做到“人籍一致”。电脑随机派位录取工作由局基于报名平台数据统一实施,委托第三方公证机构全程公证。
(五)公民同招原则。公民办学校招生纳入局统一管理,在统一的招生管理系统中实行同步报名、同步录取、同步注册学籍。要严格执行招生计划,规范招生方式,严控班级学额,不得提前组织招生,不得通过任何形式的提前摸底、预约等方式争抢生源。
四、招生计划
公办学校年度招生计划由局编制下达。民办学校招生计划由学校根据核准的办学规模、办学条件、标准班额等提出年度招生需求,由局综合核定。公民办学校必须严格按招生计划实施招生,任何学校不得擅自突破招生计划或扩大班额。
五、招生程序
(一)同步公布招生入学实施办法
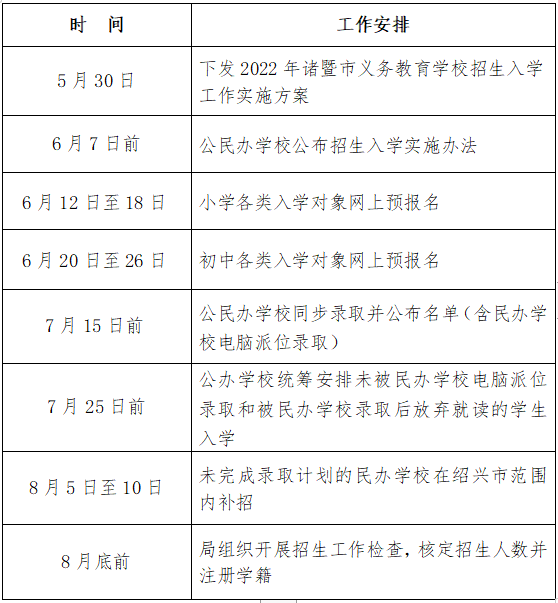
公民办各学校根据本实施方案制定招生入学实施办法(含招生计划等),于6月7日前报局普教科,经局审核同意后,同步通过网络平台、信息公开专栏或其他形式及时向社会公开。
(二)同步进行网上报名
1.报名时间
小学:6月12日至6月18日
初中:6月20日至6月26日
2.报名流程
登录“浙里办”APP,搜索“学生入学”,在所在栏目按提示完成报名,有问题的也可咨询对应学校。
“浙里办”网上报名流程图
2022年各镇乡(街道)、学校招生咨询
服务信息一览表
3.报名要求
(1)根据自身意愿选择就读公办或民办学校,公民办学校不能同时兼报。民办学校只能选择一所,公办学校按对应学区及类别报名。2022年我市继续全面实行公民办学校同步招生,因此申请时要慎重选择公民办就读意愿。
(2)按选定类别要求提供入学相关信息,不及时、不真实提供相关材料所产生的后果由申请人自己负责。报名类别及信息在报名截止前可以更改,报名截止后不再更改。
(三)同步审核、录取
报名完成后,公民办各学校同时对照条件对报名对象提供的信息进行初审,初审通过的经复核同意后同步开展录取。
1.公办学校录取
公办学校按第一类(户籍类:具有学区内户籍的)、第二类(房产类:入学对象本人或父<母>在学区内拥有合法产权住房的)、第三类(除第一、二类外符合规定入学条件的)等对象依次招生。具体办法为:
第一类对象按划定学区优先保证入学。若该类对象人数超过学校招生计划时,“住、户一致”的优先招录。
第二类对象在第一类对象招收完毕后有剩余学额的学校再进行招录。该类对象按取得房产权证先后顺序依次招录,因学额已满而无法入学的,在本镇乡(街道)内调剂解决。
第三类对象在第二类对象招收完毕后有剩余学额的学校再进行招录。该类对象依据父(母)在我市经商或缴纳基本养老保险时间长短等统筹安排到有剩余学额的学校就读,也可以通过电脑派位方式安排入学。
2.民办学校录取
民办学校审核通过对象(含小升初直升对象)未超过核定招生计划数时,一次性全部直接录取;超过计划数时,先录取直升对象,剩余计划数通过电脑派位系统录取(全部纳入电脑派位系统、全部通过电脑随机派位产生)。未被电脑派位录取的或录取后放弃就读的学生,回公办学校就读时,统筹安排入学。
民办学校没有完成招生计划时,可以向局书面提出补招申请,经审核并报绍兴市教育局同意后,在绍兴市范围补招。
3.录取进程
第一阶段:7月15日前,公民办学校同步录取(含民办学校电脑派位录取),录取结果由学校通过校务公开栏等方式及时公布。
第二阶段:7月25日前,公办学校统筹安排未被民办学校电脑派位录取的和被民办学校录取后放弃就读的学生入学。
第三阶段:8月5日至10日,未完成录取计划的民办学校在绍兴市范围内补招。
(四)同步注册学籍
招生结束后,由局逐一核实各校班级数和班额情况,并统一录入省中小学学籍系统,注册学籍的学生必须与公布录取的名单一致,不得变相替换。学校不得劝退或变相劝退已录取的学生,不得超过原核定的招生计划数,每班不超过45人。注册学籍时除了采集学生基本信息、家庭住址及家长姓名、联系方式等必要信息外,严禁采集学生家长职务和收入等信息。
六、其他说明
(一)关于户籍、房产类入学的说明
1.户口迁入及产权证取得的截止日期为2022年6月30日(2023年开始截止日期调整为5月31日)。
2.集体户籍、挂靠户籍入学。考虑到政策的延续,2012年6月21日前已登记的集体、挂靠户籍入学对象视作第一类;2012年6月21日以后登记的,统筹安排到学额相对宽松的学校。
3.拆迁安置家庭子女入学。因城市建设等涉及住房拆迁的适龄儿童少年,可凭征收安置协议等相应依据,并参照原户籍(产权房)类入学条件在征收房屋所在区域对应的学校申请入学,也可在安置地按户籍(产权房)类条件申请入学。具体入学对象以拆迁安置时相关会议纪要为准(2022年拆迁安置家庭子女指2022年7月15日前出生的对象)。
4.关于以房产作为入学依据的说明。非住宅性房产或小产权房等,不能作为产权类入学依据。入学对象本人及父母,与他人共同拥有住宅房,且共有份额明确在50%及以上的,相应房产可作为入学依据。仅以产权房作为入学依据的,同一房产(含共有房产),三年内只能接收同一户家庭子女就读。
(二)关于特殊群体入学的说明
1.政策性安置对象子女入学。“人才绿卡”持有者子女、当年军转干部子女、烈士子女、符合条件的现役军人子女、公安英模和因公牺牲伤残警察子女、国家综合性消防救援队伍人员子女及其他符合条件的优待对象子女等政策性安置对象,按相关优待政策妥善安排入学。
2.港澳台同胞、侨胞子女入学。按照“欢迎就读、一视同仁、适当照顾”的原则安排入学,一般根据父母(或本人)在学区拥有的家庭产权房或父母一方在学区内经商务工条件安排。
3.外来建设者随迁子女入学。就读民办学校的外来建设者随迁子女,其父母(监护人)需持有我市居住证。就读公办学校的外来建设者随迁子女报名入学基本条件按诸政办发〔2017〕28号(有关入学条件调整按诸政办发〔2019〕15号)和市委办〔2019〕119号文件精神执行。在我市缴纳灵活就业养老保险6个月及以上的视同符合我市随迁子女报名入学基本条件,根据实际统筹安排入学。
4.残疾儿童少年入学。根据“先评估后安置”“普通学校优先”“就近方便”“应入尽入”的原则分类安置,多种方式保障其接受义务教育,实现“全覆盖、零拒绝”。适龄轻度残疾儿童少年安排至普通学校随班就读,适龄中度智障儿童少年到市特殊教育学校报名入学,适龄中度听障儿童少年到绍兴市聋哑学校报名入学,适龄中度视障儿童少年到浙江省盲人学校报名入学,对需要专人护理、不能到学校就读的重度残障儿童少年实施送教上门服务。
5.“长幼随学”需求对象入学。为支持国家优化生育政策,解决因孩子在不同学校就读带来的家长接送难题,在符合入学条件和学位资源允许前提下,经家长申请,同一家庭的孩子可安排在同一所公办学校就读,也可转学至有空余学位的其中一个孩子所在的公办学校。
6.超龄儿童入学。须先经学校核实未在全国中小学学籍信息管理系统中注册过学籍方可安排入学。
上述对象自愿选择民办学校报名入学的,与其他选择民办的学生同等对待。
2022年义务教育学校招生入学工作日程安排表
各镇乡(街道)、民办义务教育学校具体招生实施办法将陆续公布。






