
近期,国内疫情严峻复杂,呈现多点散发、多地频发、局部规模性反弹态势。为防范疫情输入和传播风险,进一步做好我市疫情防控工作,更好地保障广大群众的健康安全,怀化市疾控中心发布健康提示:
一、科学有序出行。尽量减少跨地市出行,不要前往中、高风险地区及所在县(市、区、旗),非必要不前往中、高风险地区所在地市的其他县(市、区、旗)及有社区传播风险的地区。确需出行的,请出行前登录中国政府网、国务院客户端小程序,进入“各地疫情防控政策措施”专栏进行查询,提前了解目的地的最新疫情防控政策,主动配合当地疫情防控措施。返怀后按我市防疫规定落实核酸检测和健康监测等防疫措施。
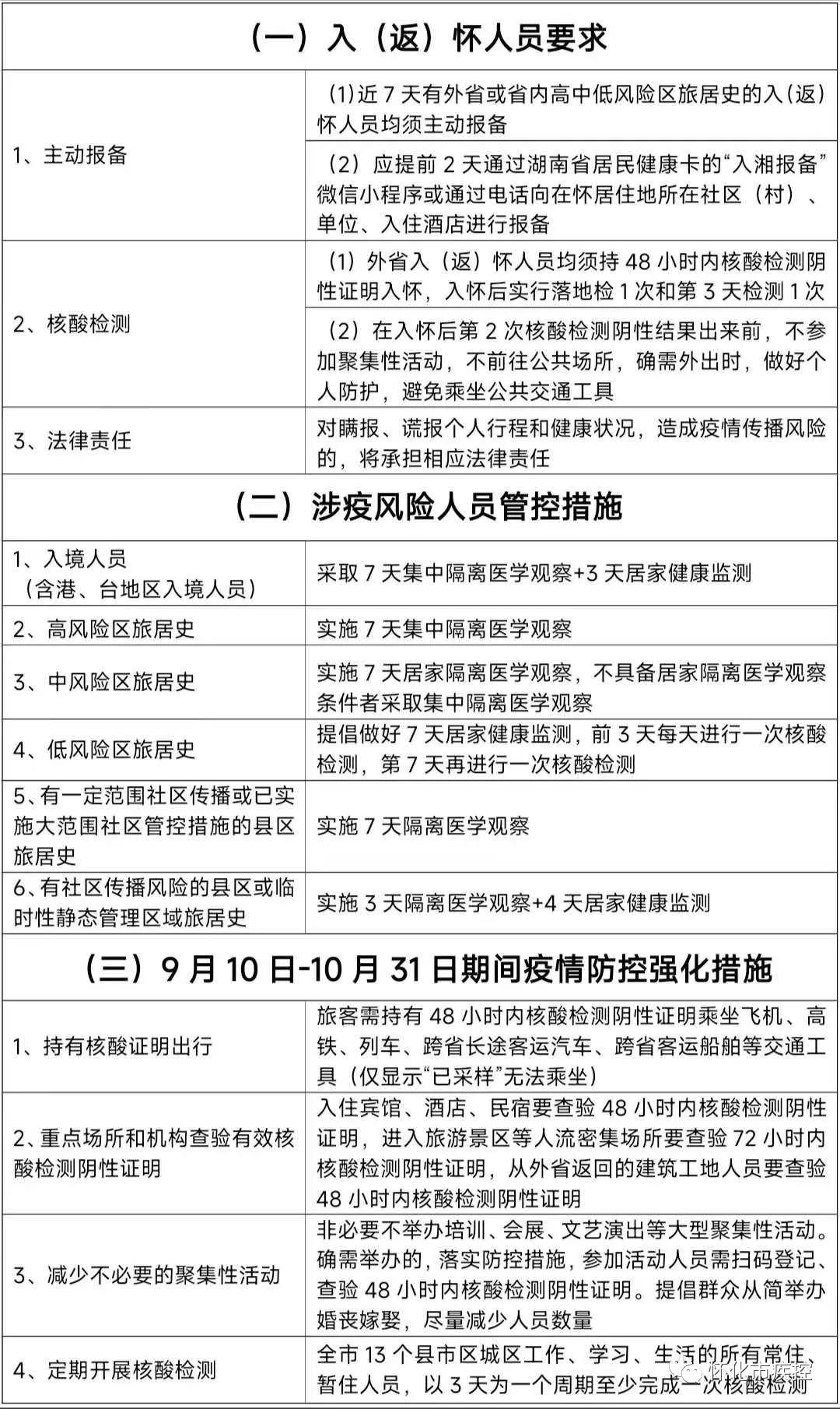
二、遵守防疫规定。
三、做好日常防护。在室内场所或在户外人群聚集场所要佩戴一次性医用口罩,保持社交距离,不扎堆、不聚集,避免在通风不良、空间密闭的场所长时间停留。进入商场、超市、酒店、影剧院等公共场所时,主动扫码查验。密切关注个人及家人健康状况,如出现发热、干咳、乏力、咽痛、嗅(味)觉减退等不适症状,应立即佩戴口罩及时前往设有发热门诊的医疗机构就诊,如实告知旅居史及类似症状病例接触史,尽量避免接触他人及乘坐公共交通工具。
四、做好多病同防。秋冬季气温变化大,要做好对流行性感冒、麻疹、水痘、风疹等秋冬季常见传染病的预防,及时接种流感、水痘等疫苗,构建免疫屏障。居家、教室、办公场所等注意经常开窗通风,保持空气流通。加强锻炼,注意保暖,均衡营养,劳逸结合,提高身体抵抗力。
注:以上政策内容来源于怀化市疾控官微10月16日发布的怀化市疾控中心提醒






