
新冠肺炎期间宁波地铁什么时候恢复?
2月15日起,1 号线望春桥站至霞浦站,2 号线一期,3 号线一期(高塘桥站至大通桥站)恢复运营。
运营时间是6:30至21:00,行车间隔高峰时段(早7:00-8:30,晚16:30-18:00)7-8分钟,平峰时段约15分钟。徐家漕长乐站至高桥西站、姜山站至明辉路站两个区间仍维持停运。
恢复部分公交服务,开通49条与轨道接驳、企业复工相配套的公交线路,对原运营的连接交通枢纽、医疗机构等重点出行节点的49条公交线路适当增加运力,加密早晚高峰的运营班次。风险区域暂不恢复公交线路运营或站点停靠。
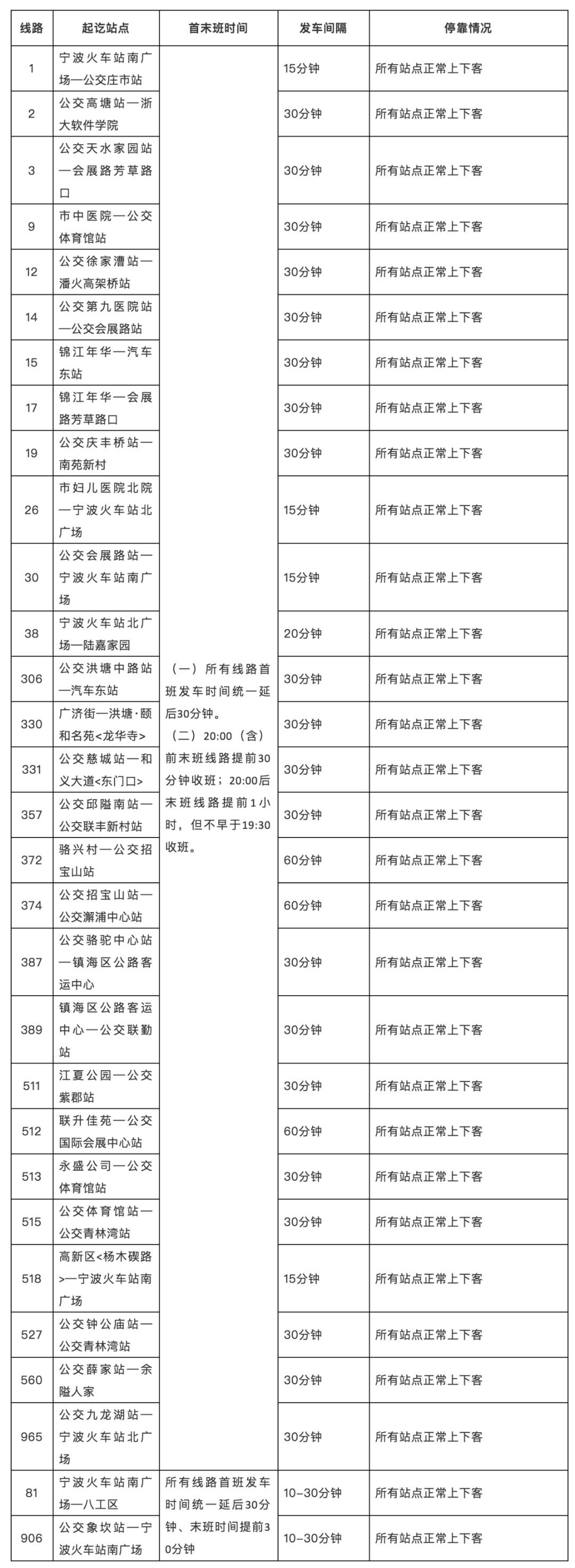
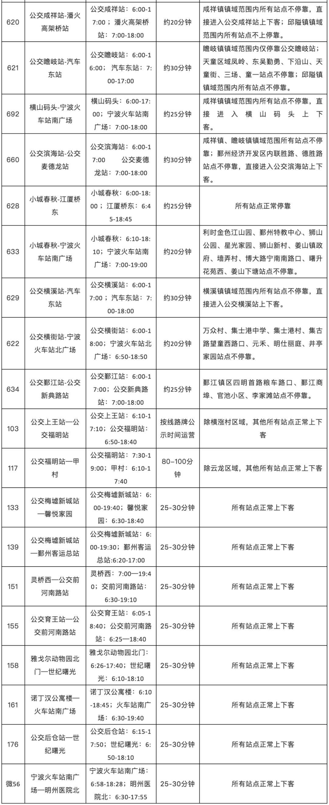
一、恢复运营线路49条
二、加密班次线路49条






