
个人征信是指依法设立的个人信用征信机构对个人信用信息进行采集和加工,并根据用户要求提供个人信用信息查询和评估服务的活动。个人信用报告是征信机构把依法采集的信息,依法进行加工整理,最后依法向合法的信息查询人提供的个人信用历史记录。
目前,宁波市个人信用报告自助查询网点信息如下——
海曙区
江北区
镇海区
北仑区
鄞州区
奉化区
余姚市
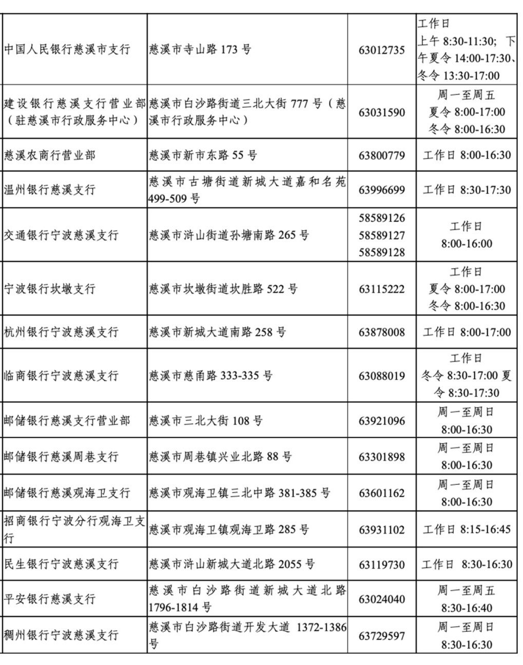
慈溪市
宁海县
象山县
杭州湾新区

备注:根据《征信业管理条例》及有关规定,个人每年前两次查询自己的信用报告免费,第三次及以上查询每次收取10元。商业银行代理查询网点支持微信、支付宝和银联云闪付三种收费方式,暂不支持现金收费方式。商业银行代理查询网点查询的信用报告版本与人民银行各网点查询版本完全相同。市民只需要携带自己的身份证,在查询机上刷脸验证身份后即可完成查询,方便快捷,立等可取。






