
关于新冠肺炎疫情的重要提醒
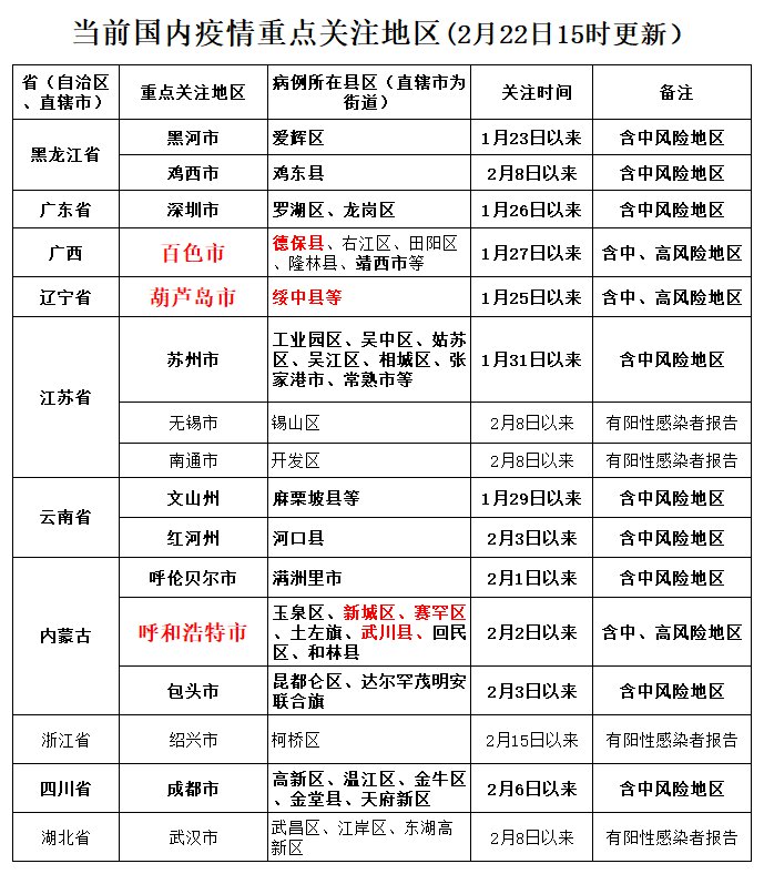
当前,疫情形势依旧严峻复杂。湖北省武汉市、四川省成都市,广东省深圳市,云南省红河州、浙江省绍兴市、江苏省苏州市、无锡市、南通市,广西百色市,辽宁省葫芦岛市,内蒙古呼伦贝尔市、呼和浩特市、包头市,黑龙江省黑河市、鸡西市等多地先后有核酸阳性检测者报告。为严防疫情输入,切实阻断疫情传播风险,请广大市民始终保持警惕,继续做好健康防护,密切关注国内疫情动态和中高风险地区变化情况,支持配合防控措施。
一、主动及时报备。
(今日更新情况:黑龙江省鸡西市鸡东县,内蒙古包头市昆都仑区、达尔罕茂明安联合旗有新增中风险地区;湖北省武汉市武昌区、江岸区、东湖高新区调整为重点关注地区。字体加大飘红表示该地存在高风险地区。字体加粗表示该地存在中风险地区;不飘红不加粗字体表示该地有阳性感染者报告,属于重点关注地区)
(一)对与确诊病例(含无症状感染者)有轨迹交叉、有中高风险地区旅居史的人员,落实“14+7”管控措施。
(二)对14日内有确诊病例(含无症状感染者)所在县区(直辖市为街道)旅居史的人员,进行7天(自离开疫情所在县区之日起)严格健康监测,强化核酸检测,第1、3、7天各检测1次(即7天3检)。
(三)14日内有中高风险地区所在城市的低风险地区旅居史的来丹返丹人员,需提供48小时内核酸检测阴性证明,不能提供的需进行核酸检测,核酸检测阴性的可有序流动。如该人员在我市旅居,进行7天健康监测,并在进入我市72小时之内再进行一次核酸检测,两次核酸检测时间间隔24小时以上(即3天2检)。
(四)省外来丹返丹人员,24小时内进行核酸检测1次。
(五)出现发热、干咳、乏力、鼻塞、流涕、咽痛、嗅觉味觉减退、结膜炎、肌痛和腹泻等症状,应及时到就近医疗机构发热门诊就诊,不得乘坐公共交通工具,并主动告知14天活动轨迹及接触史。
二、主动配合查验。进出火车站、汽车站、商场超市、农贸市场、酒店宾馆、餐饮场所等各类重点公共场所,要规范佩戴口罩、主动配合测温验码、保持“一米线”。各重点场所要严格查验行程码、健康码,做好通风、消毒等措施,发现有本土病例报告地区旅居史的人员,及时向所在社区(村)报告,并配合落实相关管控措施。
三、减少外出和聚集性活动。坚持非必须不离丹、不前往中高风险地区和有本土病例疫情地区。确需前往的,须提前向单位或社区报备,旅居时要严格做好自身防护,返程后应及时主动进行核酸检测,并做好健康监测。
四、加强个人防护。请广大市民继续保持良好个人卫生和防护意识,坚持勤洗手、戴口罩、常通风、少聚集、用公筷、分餐制等良好个人卫生习惯。
五、积极接种新冠病毒疫苗。接种疫苗是预防新冠肺炎最好的方法,请3-11岁儿童和60岁以上老年人要及早接种新冠疫苗,符合条件的市民及时主动接种第三针加强针。
请广大市民朋友继续绷紧疫情防控这根弦,并密切关注官方权威发布,不信谣、不传谣、不造谣,积极配合开展疫情防控工作,对拒不配合防疫工作的,将依法依规追究责任。
丹阳市卫生健康委员会
2022年2月22日
来丹返丹登记平台
友情提示:长按识别或扫描图中二维码填写信息
点击查看:






