
京口区关于开展第二轮区域全员核酸检测的通告(2022年第8号)
广大市民朋友:
鉴于当前周边地区严峻复杂的疫情防控形势,为守护好人民群众生命安全和身体健康,根据镇江市新冠肺炎疫情联防联控指挥部办公室《关于印发镇江市区域全员新冠病毒核酸检测实施方案的通知》统一部署,京口区第二轮区域全员核酸检测工作定于4月12日开展。有关事项通告如下:
检测时间
4月12日(周二)8:00-14:00
检测对象
京口区内所有城乡居民,包括本地常住人口、暂住人口、临时流动人口、外籍人口以及机关企事业单位员工等。
以下人员不参加本次集中采样点核酸检测(1、2、3类人员请提前主动向居住社区报备):
1.4月9日以来接种新冠病毒疫苗的居民和参加疫苗接种的医务人员;
2.近期从外地来(返)镇江正在落实“7+7”“3+11”等管控措施的人员;
3.苏康码赋黄码人员;
4.对养老院、福利院等实行封闭管理的人员,继续实施上门检测;
5.在京口区范围内的高等院校、职业学校、中小学、幼儿园教职工和学生,在校园内按通知时间集中采样。
注意事项
1.请广大市民根据社区(村)统一安排,携带好个人身份证明原件(没有身份证的可带户口簿或护照等证件),分时段有序前往采样点进行核酸采样;
2.请自觉服从核酸采样点工作人员指挥,全程规范佩戴口罩,主动配合测温,提前出示个人苏康码、行程码,自觉保持一米以上间距,不集聚、不交谈、有序排队。确因行动不便无法前往现场的,可提前向社区(村)报告,社区(村)将安排上门采样;
3.各企业、工地、商铺和出租房要通知员工、租户全部到就近采样点参加核酸检测。因参加本轮全员核酸检测导致误工的,用人单位不得作缺勤处理;
4.各采样点将对完成采样对象发放当日采样凭证。个人核酸检测参与情况(凭采样凭证或24小时内核酸检测凭证),将与其出入小区、公共场所、企业、学校等挂钩管理;
5.请关注天气变化,注意出行安全,并照顾好老人、孩子等;
6.本次全员核酸检测不收取任何费用。对拒不配合核酸检测工作,违反疫情防控措施,扰乱秩序或瞒报、谎报、伪造信息的人员,公安机关将依法追究法律责任。
疫情防控,人人有责。敬请广大市民积极配合做好全员核酸检测工作,不恐慌、不造谣、不传谣、不信谣。感谢您的理解、支持与配合!
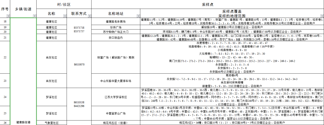
附件:京口区区域全员核酸检测采样点设置一览表
京口区新冠肺炎疫情联防联控指挥部
2022年4月11日
京口区区域全员核酸检测采样点设置一览表
(点击图片可放大查看)
正东路街道
健康路街道
大市口街道
谏壁街道
四牌楼街道
象山街道
新民洲临港产业园
京口经开区






