
2022年贺岁金银纪念币预约信息如下:
中国人民银行定于2021年12月21日起陆续发行2022年贺岁纪念币一套。该套纪念币共3枚,其中金质纪念币1枚,银质纪念币1枚,双色铜合金纪念币1枚,均为中华人民共和国法定货币。
一、金银纪念币:无需预约,直接购买
销售渠道:中国金币网(http://www.chngc.net/qd.html)。
二、双色铜合金纪念币:需要预约
☞预约时间:2022年1月7日至1月9日
☞预约核实期:安排2022年1月12日至1月13日为预约核实期。
☞兑换安排:承办银行于2022年1月14日至1月20日办理2022年贺岁双色铜合金纪念币兑换业务。
☞预约银行及预约入口:
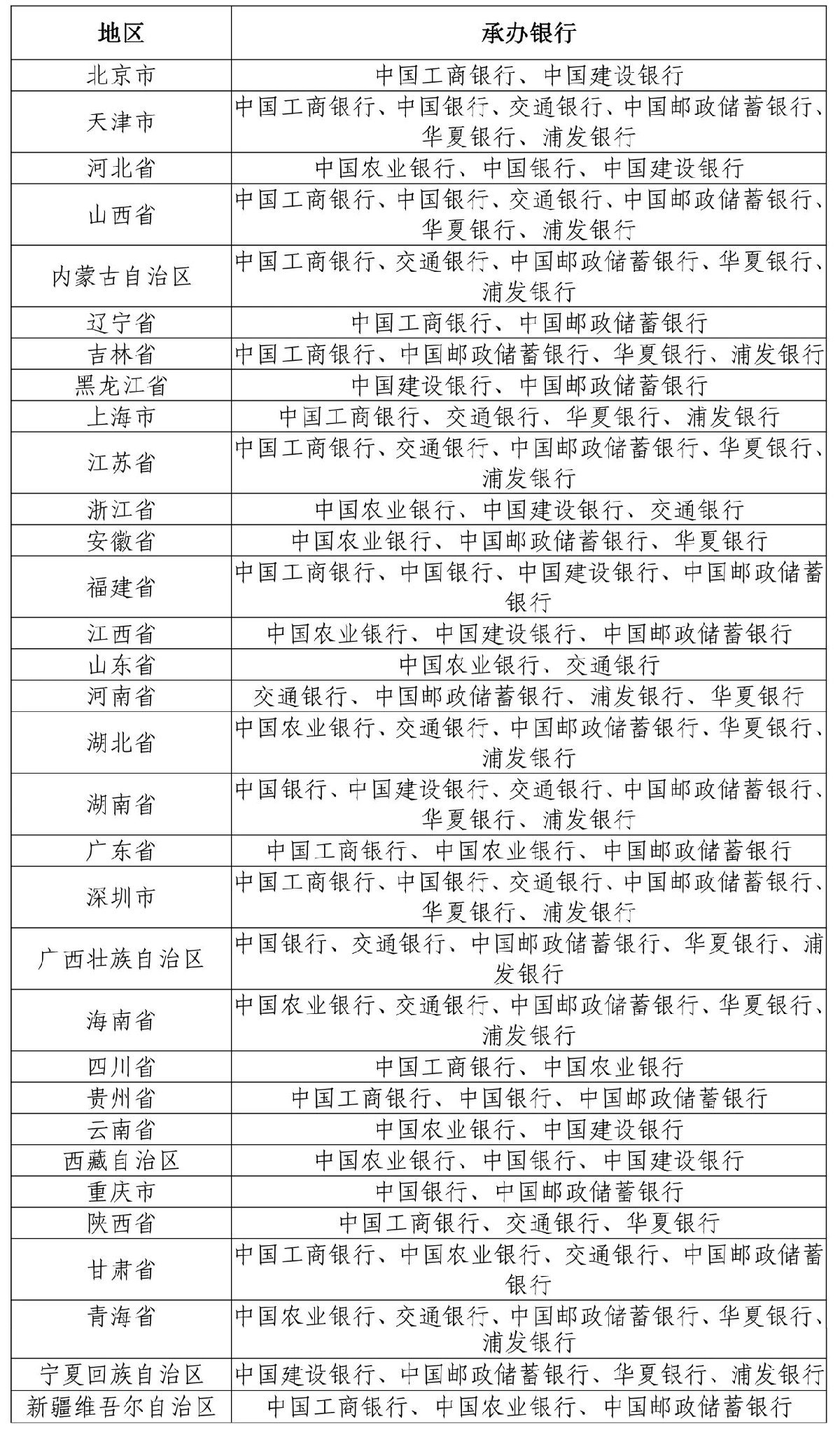
中国工商银行、中国农业银行、中国银行、中国建设银行、交通银行、中国邮政储蓄银行、华夏银行、浦发银行(以下统称承办银行)共同承担2022年贺岁双色铜合金纪念币的预约兑换工作。
①工商银行: 官网
②农业银行: 官网
③中国银行: 官网
④建设银行: 官网
⑤交通银行: 官网
⑥邮储银行: 官网
⑦华夏银行: 官网
⑧浦发银行: 官网
☞各地区具体安排如下:






