
10月13日0-24时,西安市新增10例感染者(1例确诊病例,9例无症状感染者),其中,6例在集中隔离中发现,1例在中风险区筛查发现,3例在社区筛查中发现。
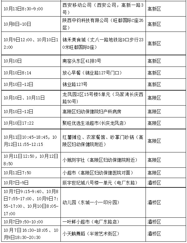
经初步流调,病例在隔离管控前涉及的活动轨迹为:
如发现自己与感染者以上轨迹有时空交集,或收到疫情防控提醒短信,或健康码异常,尽快主动向社区、单位、宾馆等报告,配合落实集中隔离、居家隔离、健康监测、核酸检测等防控措施。
相关阅读:
》》》
社会热点2022-10-14 21:08:33佚名

10月13日0-24时,西安市新增10例感染者(1例确诊病例,9例无症状感染者),其中,6例在集中隔离中发现,1例在中风险区筛查发现,3例在社区筛查中发现。
经初步流调,病例在隔离管控前涉及的活动轨迹为:
如发现自己与感染者以上轨迹有时空交集,或收到疫情防控提醒短信,或健康码异常,尽快主动向社区、单位、宾馆等报告,配合落实集中隔离、居家隔离、健康监测、核酸检测等防控措施。
相关阅读:
》》》
广饶县禁止燃放烟花爆竹的区域有哪些?