
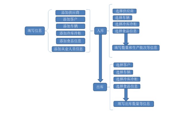
1、⼊库流程图
2、⼊库步骤
点击“⼊库信息管理”,进⼊⼊库信息管理⻚⾯,在如图7框中输⼊相关信息,点击 “查询”按钮,可以对⼊库信息进⾏查询
(1)如果供应商做了出库操作: 点击“⼊库”,即⼊库详情⻚⾯。 ⽤户需要核对⼊库信息是否正确。
① 若供货商、来源地冷库、运输冷藏⻋、贮存冷库信息不正确,请尝试输⼊,若输⼊ 后⽆选项,请点击后⾯的“+添加”添加相关信息;
② 若⻝品信息不正确,点击“修改”改正信息;
③ 若⼊库的⻝品信息多于实物,点击“移除”;
④ 若⼊库的⻝品信息少于实物,点击“+录⼊⻝品”按钮,增加⼊库的⻝品 , 点击“保存并继续”,可以连续输⼊。点击“录⼊完毕”,完成录⼊。 点击“⼊库”按钮完成⼊库操作。

(2)如果供应商未做出库操作: ⽤户需点击“⼊库”按钮
① 在供货商、来源地冷库、运输冷藏⻋、贮存冷库信息输⼊框中,请尝试输⼊,若输 ⼊后⽆选项,请点击后⾯的“+添加”添加相关信息
② 点击“+录⼊⻝品”按钮,跳转到如图13。选择需要⼊库的⻝品,并正确填写数量、 批次号、检疫证书编号等信息。点击“保存并继续”,可以连续输⼊。点击“录⼊完 毕”,完成录⼊。
③ 点击如图12中的“⼊库”按钮完成⼊库操作。






