
2020年4月1日0时至24时,淄博市无新增新型冠状病毒肺炎确诊病例。
截至4月1日24时,淄博市累计报告新型冠状病毒肺炎确诊病例30例,其中治愈出院29例,死亡1例。累计追踪到密切接触者888人,已解除医学观察786人,102人正在接受隔离医学观察,均未发现异常。
境外来淄人员必须恪守疫情防控相关规定,主动履行信息报告责任。计划从境外来淄人员及其家属、所在单位要至少提前3天向所在社区(村居)申报登记航班号、入境口岸等信息。14日内所有境外来淄人员要进行集中隔离医学观察,特殊情况经严格评估并按程序报批后,由镇(街道)、村(社区)两级组织落实居家隔离管控措施。
为帮助湖北省来淄返淄人员尽快恢复正常生产生活秩序,请3月16日以来自湖北省来淄返淄人员自觉到各区县集中服务点进行登记和健康监测。
----------------------------
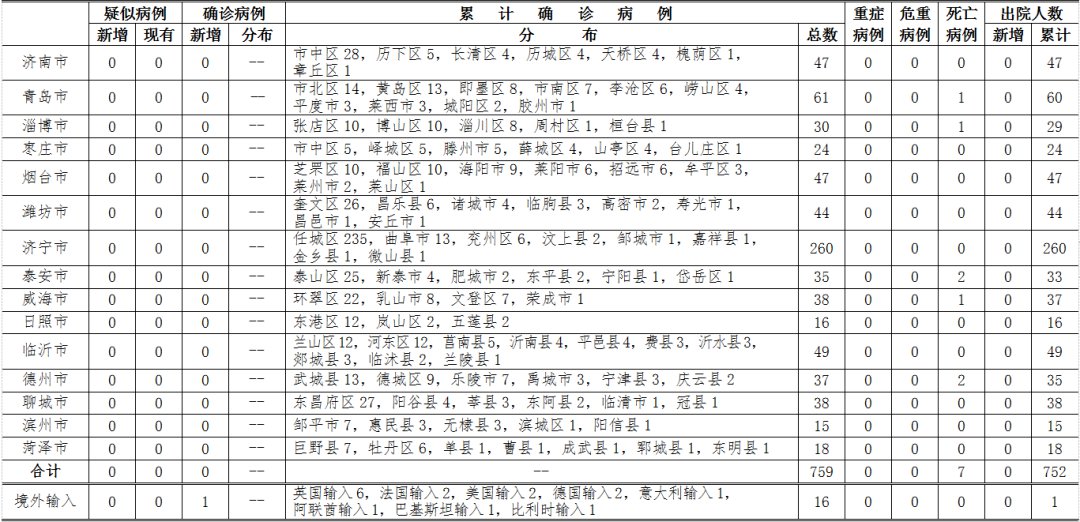
2020年4月1日0时至24时山东省新型冠状病毒肺炎疫情情况
2020年4月1日0-24时,山东省无本地住院疑似病例、确诊病例。累计报告确诊病例759例,死亡病例7例,治愈出院752例。
2020年4月1日0-24时,山东省无新增境外输入疑似病例,青岛市报告英国输入确诊病例1例。累计报告境外输入确诊病例16例。无新增治愈出院病例,累计治愈出院1例。
目前共追踪到密切接触者20781人,尚有2023人正在接受医学观察。
详见下表(单位:例):
备注:山东省本地病例按确诊时医院所在县区统计,境外输入病例单独统计。







